Dublin Core™ Collection Description Application Profile
| Creator: | Dublin Core™ Collection Description Working Group |
|---|---|
| Date Issued: | 2006-08-24 |
| Identifier: | http://dublincore.org/specifications/dublin-core/collection-description/collection-application-profile/2006-08-24/ |
| Replaces: | http://dublincore.org/specifications/dublin-core/collection-description/collection-application-profile/2006-08-01/ |
| Is Replaced By: | Not applicable |
| Latest Version: | http://dublincore.org/specifications/dublin-core/collection-description/collection-application-profile/ |
| Status of Document: | This is a Dublin Core™ Application Profile. |
| Description of Document: | This document describes the application profile for collection-level description developed by the Dublin Core™ Collection Description Working Group. |
Contents
- Introduction
- Vocabularies/Namespaces Used in this DCAP
- Describing a Collection
- Describing a Collection-Description
- Vocabulary Encoding Schemes Used
- Syntax Encoding Schemes Used
- Administrative Metadata
Introduction
Note : This document presents full details of the application profile. For a summary view, see the Dublin Core™ Collection Description Application Profile Summary [APS].
Collections and collection-level description
The term "collection" can be applied to any aggregation of physical or digital items. Those items may be of any type, so examples might include aggregations of natural objects, created objects, "born-digital" items, digital surrogates of physical items, and the catalogues of such collections (as aggregations of metadata records). The criteria for aggregation may vary: e.g. by location, by type or form of the items, by provenance of the items, by source or ownership, and so on. Collections may contain any number of items and may have varying levels of permanence.
A "collection-level description" provides a description of the collection as a unit: the resource described by a collection-level description is the collection, rather than the individual items within that collection. Collection-level descriptions are referred to in Michael Heaney's An Analytical Model of Collections and their Catalogues as "unitary finding-aids" [AMCC].
Collection-level description enables a collection provider to
- disclose information about the content and availability of collections to users where item-level metadata does not exist or is not available, or where the provision of item-level detail is not required or appropriate
It enables a user to
- discover and locate collections of interest
- select collections to explore on the basis of a summary description
- compare collections as broadly similar objects, even where items (and/or item-level metadata) are heterogeneous
- understand conditions of access and use
- interpret collections (and items within collections)
Increasingly, many of these functions - notably the discovery, location, selection and comparison of collections - are being carried out by software acting on behalf of a human user, perhaps in accordance with user preferences or with parameters describing the scope of a particular service.
A Note on Dublin Core™ Application Profiles
A Dublin Core™ Application Profile (DCAP) specifies how some class of DC metadata description sets is constructed, typically the class of description sets which are deployed within a metadata application or within a set of applications and services operating within some domain or community. A DCAP describes:
The set of terms used in a class of DC metadata description sets.
How the terms in this set are deployed in this class of DC metadata description sets. This includes
- the types of resources described by descriptions within these description sets,
- the properties referenced in statements in those descriptions, and how those properties are used to describe resources of the specfied type.
- requirements for the the occurrence of statements using a specified property,
- constraints on the sets of values which are referenced in a statement using a specified property (vocabulary encoding schemes), and
- constraints on the datatypes of the value strings occurring in a statement using a specified property (syntax encoding schemes).
The terms description set, description, property, value, vocabulary encoding scheme, value representation, rich representation, value string, syntax encoding scheme, and related description are used in the sense they are used in the DCMI Abstract Model [DCAM].
This document is not a description of an XML format. There may be multiple bindings of this DCAP, to XML and to other syntaxes.
Functional Requirements of the DC CD AP
The DC CD AP is intended to provide a means of creating simple descriptions of collections and collection-descriptions suitable for a broad range of collections. It is designed primarily to support the discovery and selection of collections, though it may be used to support other functions such as collection management too. It is not intended to describe every possible characteristic of every type of collection.
The aim is that the DC CD AP should support:
-
the discovery of collections and collection-descriptions of potential interest, by enabling searching on various attributes of the collection including:
- the name or title of the collection or collection-description
- the subject and coverage of the collection
- the nature or genre of the items within the collection or collection-description
- the media type or format of the items within the collection or collection-description
- the entity that created the collection or collection-description
- the entity that owns the collection or collection-description
- relationships between collections, between collection-descriptions and between collections and collection-descriptions
-
the identification of a known collection or collection-description, by enabling the capture and disclosure of identifying attributes such as
- the formal identifier(s) the collection or collection-description
- the name or title of the collection or collection-description
- a textual description of the collection or collection-description
-
the selection of one or more collections or collection-descriptions from amongst a number of discovered collections or collection-descriptions, by enabling the capture and disclosure of attributes such as
- a textual description of the collection or collection-description
- a description of rights held in/over the collection or collection-description and conditions of access and use
- a description of the custodial history of the collection or collection-description
- a description of the way in which items are added to the collection or collection-description
-
the identification of the location of the collection or collection-description
-
the identification of the services that provide access to the collection or collection-description
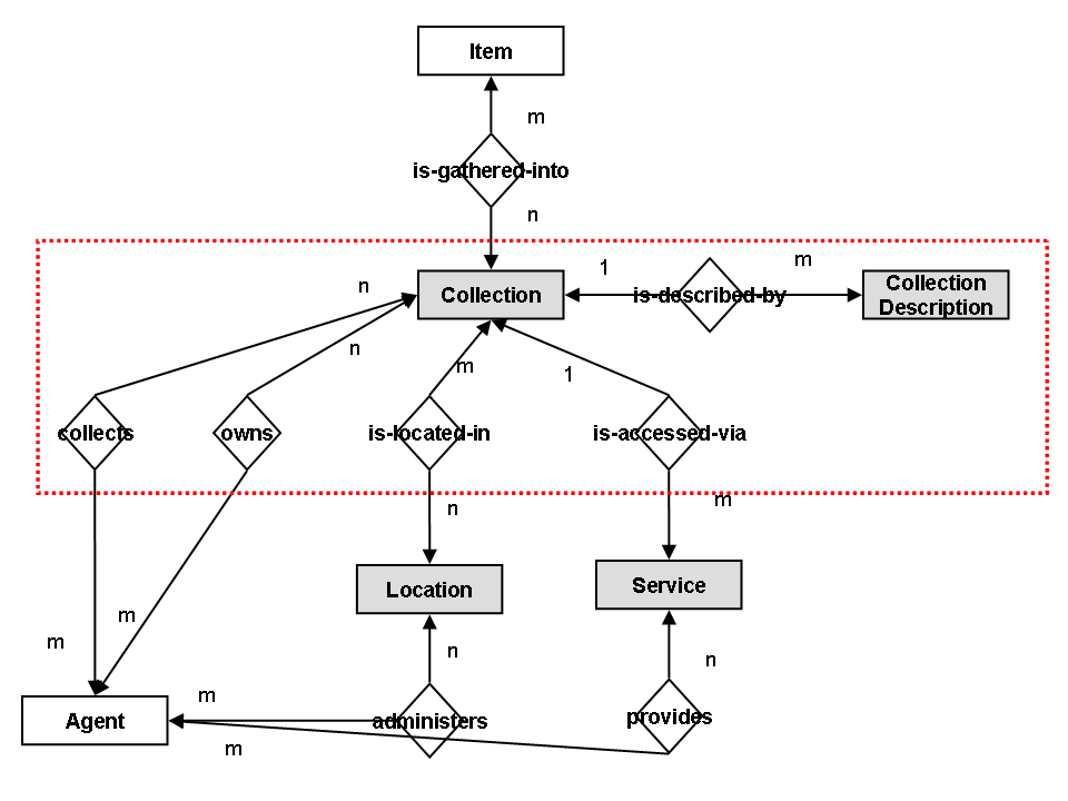
Data Model
The DC CD AP is based on a data model which is derived from that described in Michael Heaney's An Analytical Model of Collections and their Catalogues [AMCC] and Users and Information Resources: An Extension of the Analytical Model of Collections and their Catalogues into Usage and Transactions [EAMCC]. The model used here is both a subset and a simplification of that model. The entity type which in that model is referred to as "Resource Mediator" is referred to here as "Service".
Figure 1 illustrates the primary entity types and their relationships:
Fig 1: The DC CD AP Data Model
The following definitions are used (adapted from the Analytic Model):
- Collection An aggregation of Items.
- Item The concrete realisation of Content.
- Location A place where a Collection is held.
- Service A system that provides access to the Items within the Collection
- Collection-Description A resource which describes a Collection.
In the Analytic Model relationships may carry attributes; in the DC CD AP, relationships are represented as simple properties and do not themselves carry attributes, so some of the expressivity of the model is lost in the metadata schema.
The DC CD AP describes the use of properties to represent attributes of the collection and of the collection-description, and relationships between collections, between collections and collection-descriptions, and between collections, collection-descriptions and other entities. It does not describe how to represent attributes of other entities in the model.
More specifically, the DC CD AP supports the description of those types of collection-description which are themselves collections, i.e. they are aggregations of items which are descriptions of other resources i.e. they are items of metadata.
Figure 2 summarises the relationship between a collection and collection-description and their constituent items. The relationship between an item in the collection-description and an item in the (described) collection varies depending on the nature of the collection-description. In some cases, there may be fairly simple correspondences between items in the collection-description and items in the described collection; in other cases the metadata items in the collection-description may describe groupings of items within the described collection as well as individual items, or indeed the individual items may not be described at all. Further, a collection-description which is itself a collection may be described by a second collection-description. For a more detailed discussion of the nature of collection-descriptions, see the Analytical Model [AMCC]
Fig 2: Collections and Collection-Descriptions
The Dublin Core™ Collection Description Application Profile (DC CD AP)
The DC CD AP specifies how to construct a DC metadata description set that includes:
- a description of one or more collections (aggregations of items)
- a description of zero or more collection-descriptions (resources which describe collections) (N.B. a collection-description is not necessarily a DC metadata description)
A description set conforming to this DCAP must contain at least one description of a collection. It may contain descriptions only of collections and collection-descriptions, or it may also include descriptions of resources of other types, related to those collections or collection-descriptions, which are referred to as values in statements about the collections or collection-descriptions. Such other resources might include the location of a collection, the services that provide access to a collection, concepts that are the subject of a collection, and agents related to the collection or collection-description. While this DCAP permits the inclusion of descriptions of those related resources in a description set, it does not specify the terms to be referenced in descriptions of resources other than collections and collection-descriptions.
The metadata terms referenced in the DC CD AP are drawn from the DCMI metadata vocabularies and also from other metadata vocabularies owned by other agencies.
The DC CD AP is independent of any particular syntax for representing description sets. Description sets conforming to the DC CD AP may be represented using any of the conventions recommended by DCMI for expressing DC metadata based on the DCMI Abstract Model.
Vocabularies/Namespaces used in this DCAP
All references to properties and classes in DC metadata descriptions are made using URIs, In this document, Qualified Names of the form prefix ":" local-part are sometimes used as abbreviations for URIs which identify metadata terms. Prefixes are assumed to be associated with Namespace Names (URIs) as follows, and the corresponding URI for the term is constructed by concatenating the Namespace Name and the local-part:
| Vocabulary Title | Namespace Name | Prefix |
|---|---|---|
| The Dublin Core™ Metadata Element Set, v1.1 | http://purl.org/dc/elements/1.1/ | dc |
| Dublin Core™ Terms | http://purl.org/dc/terms/ | dcterms |
| Dublin Core™ Type Vocabulary | http://purl.org/dc/dcmitype/ | dcmitype |
| MARC Relator Code Properties |
http://www.loc.gov/loc.terms/relators/ |
marcrel |
| Collection Description Terms | http://purl.org/cld/terms/ | cld |
| Collection Description Type Vocabulary Terms | http://purl.org/cld/cdtype/ | cdtype |
How to Read the Tables in this Document
The two sections "Describing a Collection" and "Describing a Collection-Description" each describe how a set of terms (properties, classes, vocabulary encoding schemes, syntax encoding schemes) is used to construct a DC metadata description of a resource of the specified type.
The first table in each of these sections describes the class, the type of resource, to which the metadata description applies.
- Class URI: The URI by which the class is referenced in a DC metadata description.
- Qualified Name for Class: The Qualified Name which is typically used as an abbreviation for the class URI.
- Defined By: The name and identifier of the metadata vocabulary from which the class is drawn.
- Type of Term: An indication of the type of the term, according to the typology of the DCMI Abstract Model
- Subclass Of: Class of which the current class is a subclass.
- Label: The short label provided for the class by its owner/maintenance agency.
- Definition: The definition provided for the class by its owner/maintenance agency.
- Comments: Additional information about the class provided by its owner/maintenance agency.
- See Also: A resource which provides further information about the class.
Each subsequent table in the section describes how a specified property is used in a statement within a DC metadata description. The use of the property is described using the following attributes:
- Property URI: The URI by which the property is referenced in a DC metadata description.
- Qualified Name for Property: A unique name/identifier for the property. It is presented as a Qualified Name, but is an abbreviation for the property URI.
- Defined By: The name and identifier of the metadata vocabulary from which the property is drawn.
- Type of Term: An indication of the type of the term, according to the typology of the DCMI Abstract Model
- Subproperty Of: A property of which the current property is a subproperty.
- Source Label: The short label provided for the property by its owner/maintenance agency.
- Label in this DCAP: A short human-readable label that provides an indication of how the property is to be used in a DC metadata description of a resource of the specified type. The label does not appear in the description. It may be used to provide a descriptor for fields in displays of descriptions to human readers, but there is no requirement for display applications to use this label.
- Source Definition: The definition provided for the property by its owner/maintenance agency.
- Usage in this DCAP: A description of how the property is to be applied in a description of a resource of the specified type. This information supplements the definition of the property provided by its owner/maintenance agency.
- Comments for this DCAP: Additional information about the use of the property in a description of a resource of the specified type, typically on the values and their representation.
- Uses Vocabulary Encoding Scheme: The unique names/identifiers of vocabulary encoding schemes from which values for the property should be drawn. Names are presented as Qualified Names, but are abbreviations for URIs. The URI is used to refer to the vocabulary encoding scheme in DC metadata descriptions. If no vocabulary encoding scheme is listed, then the DCAP does not specify a vocabulary encoding scheme from which values should be drawn. However the definition and usage of the property may determine that values of only certain types are appropriate. For example, the value of the
dc:creatorproperty must be an entity capable of action. - Value URI: An indication of whether, if a statement using the property (and vocabulary encoding scheme, where specified) is present, a value URI is to be used. Mandatory - a value URI is required; Mandatory, Fixed - a specified value URI is required; Optional = a value URI is optional (see note); Not permitted = a value URI is not permitted
- Value String: An indication of whether, if a statement using the property (and vocabulary encoding scheme, where specified) is present, a value string is to be used. Mandatory - a value string is required; Mandatory, Fixed - a specified value string is required; Optional = a value string is optional (see note); Not permitted = a value string is not permitted
- Syntax Encoding Scheme(s): The unique names/identifiers of datatypes from which value strings for the property should be drawn. Names are presented as Qualified Names, but are abbreviations for URIs. The URI is used to refer to the datatype in DC metadata descriptions. If no datatype is listed, then the DCAP does not specify a datatype from which value strings should be drawn.
- Rich Representation: An indication of whether, if a statement using the property (and vocabulary encoding scheme, where specified) is present, a rich representation is to be used. Mandatory - a rich representation is required; Optional = a rich representation is optional (see note); Not permitted = a rich representation is not permitted
- Obligation: An indication of whether a statement using this property is required in a DC metadata description. Mandatory = a statement using this property is required, Optional/Recommended = a statement using this property is optional but recommended, Optional = a statement using this property is optional
- Condition: Information on any additional conditions on the obligation to include a statement referencing the property in a description of a resource of the specified type
- Minimum Occurrences: The minimum number of statements referencing this property that can occur in a description of a resource of the specified type
- Maximum Occurrences: The maximum number of statements referencing this property that can occur in a description of a resource of the specified type
Note : For each value, at least one of the following components must be present: a value URI, a rich representation, a value string or a (related) description.
The following two sections describe the vocabulary encoding schemes and syntax encoding schemes referenced in the previous two sections.
-
Vocabulary Encoding Scheme URI: The URI by which the vocabulary encoding scheme is referenced in a DC metadata description.
-
Qualified Name for Vocabulary Encoding Scheme: The Qualified Name which is typically used as an abbreviation for the class URI.
-
Defined By: The name and identifier of the metadata vocabulary from which the vocabulary encoding scheme is drawn.
-
Type of Term: An indication of the type of the term, according to the typology of the DCMI Abstract Model
-
Label: The short label provided for the vocabulary encoding scheme by its owner/maintenance agency.
-
Definition: The definition provided for the vocabulary encoding scheme by its owner/maintenance agency.
-
Comments for this DCAP: Additional information about the use of the vocabulary encoding scheme in this DCAP.
-
See Also: A resource which provides further information about the vocabulary encoding scheme.
-
Used as Vocabulary Encoding Scheme For: The type of resource and the property for which the vocabulary encoding scheme provides values.
-
Syntax Encoding Scheme URI: The URI by which the syntax encoding scheme is referenced in a DC metadata description.
-
Qualified Name for Syntax Encoding Scheme: The Qualified Name which is typically used as an abbreviation for the class URI.
-
Defined By: The name and identifier of the metadata vocabulary from which the syntax encoding scheme is drawn.
-
Type of Term: An indication of the type of the term, according to the typology of the DCMI Abstract Model
-
Label: The short label provided for the syntax encoding scheme by its owner/maintenance agency.
-
Definition: The definition provided for the syntax encoding scheme by its owner/maintenance agency.
-
Comments for this DCAP: Additional information about the use of the syntax encoding scheme in this DCAP.
-
See Also: A resource which provides further information about the syntax encoding scheme.
-
Used as Syntax Encoding Scheme For: The type of resource and the property for which the syntax encoding scheme provides value strings.
Describing a Collection
Collection [dcmitype:Collection]
| Class URI | http://purl.org/dc/dcmitype/Collection |
|---|---|
| Qualified Name for Class | dcmitype:Collection |
| Defined By |
DCMI Type Vocabulary http://purl.org/dc/dcmitype/ |
| Type of Term | Class |
| SubClass Of | [n/a] |
| Label | Collection |
| Definition |
A collection is an aggregation of items. The term collection means that the resource is described as a group; its parts may be separately described and navigated. |
| Comments | [n/a] |
- Resource Type [dc:type]
- Collection Identifier [dc:identifier]
- Title [dc:title]
- Alternative Title [dcterms:alternative]
- Description [dcterms:abstract]
- Size [dcterms:extent]
- Language [dc:language]
- Item Type [cld:itemType]
- Item Format [cld:itemFormat]
- Rights [dc:rights]
- Access Rights [dcterms:accessRights]
- Accrual Method [dcterms:accrualMethod]
- Accrual Periodicity [dcterms:accrualPeriodicity]
- Accrual Policy [dcterms:accrualPolicy]
- Custodial History [dcterms:provenance]
- Audience [dcterms:audience]
- Subject [dc:subject]
- Spatial Coverage [dcterms:spatial]
- Temporal Coverage [dcterms:temporal]
- Date Collection Accumulated [dcterms:created]
- Date Items Created [cld:dateItemsCreated]
- Collector [dc:creator]
- Owner [marcrel:OWN]
- Is Located At [cld:isLocatedAt]
- Is Accessed Via [cld:isAccessedVia]
- Sub-Collection [dcterms:hasPart]
- Super-Collection [dcterms:isPartOf]
- Collection-Description [cld:collectionDescription]
- Associated Collection [cld:associatedCollection]
- Associated Publication [dcterms:isReferencedBy]
Resource Type [dc:type]
| Property URI | http://purl.org/dc/elements/1.1/type | ||||||||
|---|---|---|---|---|---|---|---|---|---|
| Qualified Name for Property | dc:type | ||||||||
| Defined By |
The Dublin Core™ Metadata Element Set, v1.1 http://purl.org/dc/elements/1.1/ |
||||||||
| Type of Term | Property | ||||||||
| Subproperty Of | [n/a] | ||||||||
| Source Label | Resource Type | ||||||||
| Label in this DCAP | [n/a] | ||||||||
| Source Definition |
The nature or genre of the content of the resource. |
||||||||
| Usage in this DCAP |
The nature or genre of the content of the resource, i.e. dcmitype:Collection. |
||||||||
| Comments for this DCAP |
The statement must assert that the resource is of type dcmitype:Collection. |
||||||||
| Uses Vocabulary Encoding Scheme |
dcterms:DCMIType, Dublin Core™ Terms http://purl.org/dc/terms/DCMIType
|
||||||||
| Obligation | Mandatory | ||||||||
| Condition | [n/a] | ||||||||
| Minimum Occurrences | 1 | ||||||||
| Maximum Occurrences | 1 |
Collection Identifier [dc:identifier]
| Property URI | http://purl.org/dc/elements/1.1/identifier | ||||||||
|---|---|---|---|---|---|---|---|---|---|
| Qualified Name for Property | dc:identifier | ||||||||
| Defined By |
The Dublin Core™ Metadata Element Set, v1.1 http://purl.org/dc/elements/1.1/ |
||||||||
| Type of Term | Property | ||||||||
| Subproperty Of | [n/a] | ||||||||
| Source Label | Resource Identifier | ||||||||
| Label in this DCAP | Collection Identifier | ||||||||
| Source Definition |
An unambiguous reference to the resource within a given context. |
||||||||
| Usage in this DCAP |
A URI for the collection. |
||||||||
| Comments for this DCAP |
A collection identifier must be a URI, using a URI scheme that has been registered with IANA. The URI of the collection should be used as the resource URI of the description and also as the value string in a statement using the dc:identifier property. If multiple URIs are assigned to a collection, one of the URIs should be used as the resource URI, and each URI, including the resource URI, should be used as the value string in a separate statement using the dc:identifier property. |
||||||||
| Uses Vocabulary Encoding Scheme |
[Not specified]
|
||||||||
| Obligation | Optional, but recommended. | ||||||||
| Condition | [n/a] | ||||||||
| Minimum Occurrences | 0 | ||||||||
| Maximum Occurrences | unbounded |
Title [dc:title]
| Property URI | http://purl.org/dc/elements/1.1/title | ||||||||
|---|---|---|---|---|---|---|---|---|---|
| Qualified Name for Property | dc:title | ||||||||
| Defined By |
The Dublin Core™ Metadata Element Set, v1.1 http://purl.org/dc/elements/1.1/ |
||||||||
| Type of Term | Property | ||||||||
| Subproperty Of | [n/a] | ||||||||
| Source Label | Title | ||||||||
| Label in this DCAP | [n/a] | ||||||||
| Source Definition |
A name given to the resource. |
||||||||
| Usage in this DCAP |
The name of the collection. |
||||||||
| Comments for this DCAP |
A value string must be provided. To record titles in multiple languages, use multiple statements and in each statement associate the value string with the appropriate language tag. Where an existing name is used, the value string should preserve the original wording, order and spelling of an existing name. Punctuation need not reflect the usage of the original. Subtitles should be separated from the title by a sequence of space-colon-space, for example: Voices from the Dust Bowl: The Charles L. Todd and Robert Sonkin Migrant Worker Collection |
||||||||
| Uses Vocabulary Encoding Scheme |
[Not specified]
|
||||||||
| Obligation | Mandatory | ||||||||
| Condition | [n/a] | ||||||||
| Minimum Occurrences | 1 | ||||||||
| Maximum Occurrences | unbounded |
Alternative Title [dcterms:alternative]
| Property URI | http://purl.org/dc/terms/alternative | ||||||||
|---|---|---|---|---|---|---|---|---|---|
| Qualified Name for Property | dcterms:alternative | ||||||||
| Defined By |
Dublin Core™ Terms http://purl.org/dc/terms/ |
||||||||
| Type of Term | Property | ||||||||
| Subproperty Of |
dc:title, Dublin Core™ Metadata Element Set, v1.1 http://purl.org/dc/elements/1.1/title |
||||||||
| Source Label | Alternative | ||||||||
| Label in this DCAP | Alternative Title | ||||||||
| Source Definition |
Any form of the title used as a substitute or alternative to the formal title of the resource. |
||||||||
| Usage in this DCAP |
Any form of the name used as a substitute or alternative to the formal name of the collection. |
||||||||
| Comments for this DCAP |
A value string must be provided. To record alternative titles in multiple languages, use multiple statements and in each statement associate the value string with the appropriate language tag. Values may include acronyms that are used in addition to the name of the collection. |
||||||||
| Uses Vocabulary Encoding Scheme |
[Not specified]
|
||||||||
| Obligation | Optional | ||||||||
| Condition | [n/a] | ||||||||
| Minimum Occurrences | 0 | ||||||||
| Maximum Occurrences | unbounded |
Description [dcterms:abstract]
| Property URI | http://purl.org/dc/terms/abstract | ||||||||
|---|---|---|---|---|---|---|---|---|---|
| Qualified Name for Property | dcterms:abstract | ||||||||
| Defined By |
Dublin Core™ Terms http://purl.org/dc/terms/ |
||||||||
| Type of Term | Property | ||||||||
| Subproperty Of |
dc:description, Dublin Core™ Metadata Element Set, v1.1 http://purl.org/dc/elements/1.1/description |
||||||||
| Source Label | Abstract | ||||||||
| Label in this DCAP | Description | ||||||||
| Source Definition |
A summary of the content of the resource. |
||||||||
| Usage in this DCAP |
A free text summary description of the collection. |
||||||||
| Comments for this DCAP |
A value string must be provided. To record descriptions in multiple languages, use multiple statements and in each statement associate the value string with the appropriate language tag. Although a description might contain detailed subject-specific information, at least part of the description should be understandable by an end-user with no specialist knowledge of the subject area. |
||||||||
| Uses Vocabulary Encoding Scheme |
[Not specified]
|
||||||||
| Obligation | Mandatory | ||||||||
| Condition | [n/a] | ||||||||
| Minimum Occurrences | 1 | ||||||||
| Maximum Occurrences | unbounded |
Size [dcterms:extent]
| Property URI | http://purl.org/dc/terms/extent | ||||||||
|---|---|---|---|---|---|---|---|---|---|
| Qualified Name for Property | dcterms:extent | ||||||||
| Defined By |
Dublin Core™ Terms http://purl.org/dc/terms/ |
||||||||
| Type of Term | Property | ||||||||
| Subproperty Of |
dc:format, Dublin Core™ Metadata Element Set, v1.1 http://purl.org/dc/elements/1.1/format |
||||||||
| Source Label | Extent | ||||||||
| Label in this DCAP | Size | ||||||||
| Source Definition |
The size or duration of the resource. |
||||||||
| Usage in this DCAP |
The size of the collection. |
||||||||
| Comments for this DCAP |
A value string must be provided. |
||||||||
| Uses Vocabulary Encoding Scheme |
[Not specified]
|
||||||||
| Obligation | Optional | ||||||||
| Condition | [n/a] | ||||||||
| Minimum Occurrences | 0 | ||||||||
| Maximum Occurrences | unbounded |
Language [dc:language]
| Property URI | http://purl.org/dc/elements/1.1/language | ||||||||
|---|---|---|---|---|---|---|---|---|---|
| Qualified Name for Property | dc:language | ||||||||
| Defined By |
The Dublin Core™ Metadata Element Set, v1.1 http://purl.org/dc/elements/1.1/ |
||||||||
| Type of Term | Property | ||||||||
| Subproperty Of | [n/a] | ||||||||
| Source Label | Language | ||||||||
| Label in this DCAP | [n/a] | ||||||||
| Source Definition |
A language of the intellectual content of the resource. |
||||||||
| Usage in this DCAP |
A language of the content of the items in the collection. |
||||||||
| Comments for this DCAP |
A value string must be provided; a value URI may also be provided. The value string should be a language name in the form of the three character code defined by ISO 639-2. Where the collection covers multiple languages, a separate statement should be used for each language. |
||||||||
| Uses Vocabulary Encoding Scheme |
dcterms:ISO639-2, Dublin Core™ Terms http://purl.org/dc/terms/ISO639-2
|
||||||||
| Obligation | Optional | ||||||||
| Condition | [n/a] | ||||||||
| Minimum Occurrences | 0 | ||||||||
| Maximum Occurrences | unbounded |
Item Type [cld:itemType]
| Property URI | http://purl.org/cld/terms/itemType | ||||||||
|---|---|---|---|---|---|---|---|---|---|
| Qualified Name for Property | cld:itemType | ||||||||
| Defined By |
Collection Description Terms http://purl.org/cld/terms/ |
||||||||
| Type of Term | Property | ||||||||
| Subproperty Of | [n/a] | ||||||||
| Source Label | Item Type | ||||||||
| Label in this DCAP | [n/a] | ||||||||
| Source Definition |
The nature or genre of the content of one or more items within the collection. |
||||||||
| Usage in this DCAP | [n/a] | ||||||||
| Comments for this DCAP |
A value string must be provided; a value URI may also be provided. Where the collection includes items of multiple types, a separate statement should be used for each type which is regarded as significant for a user of the collection description. |
||||||||
| Uses Vocabulary Encoding Scheme |
dcterms:DCMIType, Dublin Core™ Terms http://purl.org/dc/terms/DCMIType
|
||||||||
| Obligation | Optional | ||||||||
| Condition | [n/a] | ||||||||
| Minimum Occurrences | 0 | ||||||||
| Maximum Occurrences | unbounded |
Item Format [cld:itemFormat]
| Property URI | http://purl.org/cld/terms/itemFormat | ||||||||
|---|---|---|---|---|---|---|---|---|---|
| Qualified Name for Property | cld:itemFormat | ||||||||
| Defined By |
Collection Description Terms http://purl.org/cld/terms/ |
||||||||
| Type of Term | Property | ||||||||
| Subproperty Of | [n/a] | ||||||||
| Source Label | Item Format | ||||||||
| Label in this DCAP | [n/a] | ||||||||
| Source Definition |
The media type, physical or digital, of one or more items within the collection. |
||||||||
| Usage in this DCAP | [n/a] | ||||||||
| Comments for this DCAP |
A value string must be provided; a value URI may also be provided. Where the collection includes items of multiple media types, a separate statement should be used for each media type which is regarded as significant for a user of the collection description. |
||||||||
| Uses Vocabulary Encoding Scheme |
[Not specified]
|
||||||||
| Obligation | Optional | ||||||||
| Condition | [n/a] | ||||||||
| Minimum Occurrences | 0 | ||||||||
| Maximum Occurrences | unbounded |
Rights [dc:rights]
| Property URI | http://purl.org/dc/elements/1.1/rights | ||||||||
|---|---|---|---|---|---|---|---|---|---|
| Qualified Name for Property | dc:rights | ||||||||
| Defined By |
The Dublin Core™ Metadata Element Set, v1.1 http://purl.org/dc/elements/1.1/ |
||||||||
| Type of Term | Property | ||||||||
| Subproperty Of | [n/a] | ||||||||
| Source Label | Rights | ||||||||
| Label in this DCAP | [n/a] | ||||||||
| Source Definition |
Information about rights held in and over the resource. |
||||||||
| Usage in this DCAP |
A statement of any rights held in/over the collection. |
||||||||
| Comments for this DCAP |
Either a value string or a value URI or both may be provided. To record information in multiple languages, use a single statement with multiple value strings and associate each value string with the appropriate language tag. |
||||||||
| Uses Vocabulary Encoding Scheme |
[Not specified]
|
||||||||
| Obligation | Optional | ||||||||
| Condition | [n/a] | ||||||||
| Minimum Occurrences | 0 | ||||||||
| Maximum Occurrences | unbounded |
Access Rights [dcterms:accessRights]
| Property URI | http://purl.org/dc/terms/accessRights | ||||||||
|---|---|---|---|---|---|---|---|---|---|
| Qualified Name for Property | dcterms:accessRights | ||||||||
| Defined By |
Dublin Core™ Terms http://purl.org/dc/terms/ |
||||||||
| Type of Term | Property | ||||||||
| Subproperty Of |
dc:rights, Dublin Core™ Metadata Element Set, v1.1 http://purl.org/dc/elements/1.1/rights |
||||||||
| Source Label | Access Rights | ||||||||
| Label in this DCAP | [n/a] | ||||||||
| Source Definition |
Information about who can access the resource or an indication of its security status. |
||||||||
| Usage in this DCAP |
A statement of any access restrictions placed on the collection, including allowed users, charges, etc. |
||||||||
| Comments for this DCAP |
Either a value string or a value URI or both may be provided. To record information in multiple languages, use a single statement with multiple value strings and associate each value string with the appropriate language tag. |
||||||||
| Uses Vocabulary Encoding Scheme |
[Not specified]
|
||||||||
| Obligation | Optional | ||||||||
| Condition | [n/a] | ||||||||
| Minimum Occurrences | 0 | ||||||||
| Maximum Occurrences | unbounded |
Accrual Method [dcterms:accrualMethod]
| Property URI | http://purl.org/dc/terms/accrualMethod | ||||||||
|---|---|---|---|---|---|---|---|---|---|
| Qualified Name for Property | dcterms:accrualMethod | ||||||||
| Defined By |
Dublin Core™ Terms http://purl.org/dc/terms/ |
||||||||
| Type of Term | Property | ||||||||
| Subproperty Of | [n/a] | ||||||||
| Source Label | Accrual Method | ||||||||
| Label in this DCAP | [n/a] | ||||||||
| Source Definition |
A method by which items are added to a collection. |
||||||||
| Usage in this DCAP | [n/a] | ||||||||
| Comments for this DCAP |
Recommended best practice is to use a value from the Collection Description Accrual Method vocabulary encoding scheme. A value string must be provided; a value URI may also be provided. Where multiple methods apply, a separate statement should be used for each method. |
||||||||
| Uses Vocabulary Encoding Scheme |
cld:AccrualMethod, Collection Description Terms http://purl.org/cld/terms/AccrualMethod
|
||||||||
| Obligation | Optional | ||||||||
| Condition | [n/a] | ||||||||
| Minimum Occurrences | 0 | ||||||||
| Maximum Occurrences | unbounded |
Accrual Periodicity [dcterms:accrualPeriodicity]
| Property URI | http://purl.org/dc/terms/accrualPeriodicity | ||||||||
|---|---|---|---|---|---|---|---|---|---|
| Qualified Name for Property | dcterms:accrualPeriodicity | ||||||||
| Defined By |
Dublin Core™ Terms http://purl.org/dc/terms/ |
||||||||
| Type of Term | Property | ||||||||
| Subproperty Of | [n/a] | ||||||||
| Source Label | Accrual Periodicity | ||||||||
| Label in this DCAP | [n/a] | ||||||||
| Source Definition |
A frequency with which items are added to a collection. |
||||||||
| Usage in this DCAP | [n/a] | ||||||||
| Comments for this DCAP |
Recommended best practice is to use a value from the Collection Description Frequency vocabulary encoding scheme. A value string must be provided; a value URI may also be provided. |
||||||||
| Uses Vocabulary Encoding Scheme |
cld:Frequency, Collection Description Terms http://purl.org/cld/terms/Frequency
|
||||||||
| Obligation | Optional | ||||||||
| Condition | [n/a] | ||||||||
| Minimum Occurrences | 0 | ||||||||
| Maximum Occurrences | unbounded |
Accrual Policy [dcterms:accrualPolicy]
| Property URI | http://purl.org/dc/terms/accrualPolicy | ||||||||
|---|---|---|---|---|---|---|---|---|---|
| Qualified Name for Property | dcterms:accrualPolicy | ||||||||
| Defined By |
Dublin Core™ Terms http://purl.org/dc/terms/ |
||||||||
| Type of Term | Property | ||||||||
| Subproperty Of | [n/a] | ||||||||
| Source Label | Accrual Policy | ||||||||
| Label in this DCAP | [n/a] | ||||||||
| Source Definition |
A policy governing the addition of items to a collection. |
||||||||
| Usage in this DCAP |
A policy governing the addition of items to a collection. |
||||||||
| Comments for this DCAP |
Recommended best practice is to use a value from the Collection Description Accrual Policy vocabulary encoding scheme. A value string must be provided; a value URI may also be provided. Where multiple policies apply, a separate statement should be used for each policy. |
||||||||
| Uses Vocabulary Encoding Scheme |
cld:AccrualPolicy, Collection Description Terms http://purl.org/cld/terms/AccrualPolicy
|
||||||||
| Obligation | Optional | ||||||||
| Condition | [n/a] | ||||||||
| Minimum Occurrences | 0 | ||||||||
| Maximum Occurrences | unbounded |
Custodial History [dcterms:provenance]
| Property URI | http://purl.org/dc/terms/provenance | ||||||||
|---|---|---|---|---|---|---|---|---|---|
| Qualified Name for Property | dcterms:provenance | ||||||||
| Defined By |
Dublin Core™ Terms http://purl.org/dc/terms/ |
||||||||
| Type of Term | Property | ||||||||
| Subproperty Of | [n/a] | ||||||||
| Source Label | Provenance | ||||||||
| Label in this DCAP | Custodial History | ||||||||
| Source Definition |
A statement of any changes in ownership and custody of the resource since its creation that are significant for its authenticity, integrity and interpretation. |
||||||||
| Usage in this DCAP |
A statement of any changes in ownership and custody of the collection that are significant for its authenticity, integrity and interpretation. |
||||||||
| Comments for this DCAP |
Either a value string or a value URI or both may be provided. To record information in multiple languages, use a single statement with multiple value strings and associate each value string with the appropriate language tag. |
||||||||
| Uses Vocabulary Encoding Scheme |
[Not specified]
|
||||||||
| Obligation | Optional | ||||||||
| Condition | [n/a] | ||||||||
| Minimum Occurrences | 0 | ||||||||
| Maximum Occurrences | unbounded |
Audience [dcterms:audience]
| Property URI | http://purl.org/dc/terms/audience | ||||||||
|---|---|---|---|---|---|---|---|---|---|
| Qualified Name for Property | dcterms:audience | ||||||||
| Defined By |
Dublin Core™ Terms http://purl.org/dc/terms/ |
||||||||
| Type of Term | Property | ||||||||
| Subproperty Of | [n/a] | ||||||||
| Source Label | Audience | ||||||||
| Label in this DCAP | [n/a] | ||||||||
| Source Definition |
A class of entity for whom the resource is intended or useful. |
||||||||
| Usage in this DCAP |
A class of entity for whom the collection is intended or useful. |
||||||||
| Comments for this DCAP |
A value string must be provided; a value URI may also be provided. Where a collection is intended or useful for multiple audiences, a separate statement should be used for each audience. |
||||||||
| Uses Vocabulary Encoding Scheme |
[Not specified]
|
||||||||
| Obligation | Optional | ||||||||
| Condition | [n/a] | ||||||||
| Minimum Occurrences | 0 | ||||||||
| Maximum Occurrences | unbounded |
Subject [dc:subject]
| Property URI | http://purl.org/dc/elements/1.1/subject | ||||||||
|---|---|---|---|---|---|---|---|---|---|
| Qualified Name for Property | dc:subject | ||||||||
| Defined By |
The Dublin Core™ Metadata Element Set, v1.1 http://purl.org/dc/elements/1.1/ |
||||||||
| Type of Term | Property | ||||||||
| Subproperty Of | [n/a] | ||||||||
| Source Label | Subject and Keywords | ||||||||
| Label in this DCAP | Subject | ||||||||
| Source Definition |
The topic of the content of the resource. |
||||||||
| Usage in this DCAP |
A subject or topic associated with the items in the collection. |
||||||||
| Comments for this DCAP |
Keywords or subject descriptors associated with items in the collection. The terms used indicate the subject matter of the collection. The vocabulary encoding schemes below are those recommended by DCMI. Other appropriate vocabulary encoding schemes may be used, and the use of a scheme must be indicated. A value string must be provided; a value URI may also be provided. Where multiple keywords or subject descriptors are provided, a separate statement should be used for each keyword or descriptor. |
||||||||
| Uses Vocabulary Encoding Scheme |
dcterms:LCSH, Dublin Core™ Terms http://purl.org/dc/terms/LCSH
|
||||||||
| Uses Vocabulary Encoding Scheme |
dcterms:LCC, Dublin Core™ Terms http://purl.org/dc/terms/LCC
|
||||||||
| Uses Vocabulary Encoding Scheme |
dcterms:MESH, Dublin Core™ Terms http://purl.org/dc/terms/MESH
|
||||||||
| Uses Vocabulary Encoding Scheme |
dcterms:DDC, Dublin Core™ Terms http://purl.org/dc/terms/DDC
|
||||||||
| Uses Vocabulary Encoding Scheme |
dcterms:UDC, Dublin Core™ Terms http://purl.org/dc/terms/UDC
|
||||||||
| Obligation | Optional | ||||||||
| Condition | [n/a] | ||||||||
| Minimum Occurrences | 0 | ||||||||
| Maximum Occurrences | unbounded |
Spatial Coverage [dcterms:spatial]
| Property URI | http://purl.org/dc/terms/spatial | ||||||||
|---|---|---|---|---|---|---|---|---|---|
| Qualified Name for Property | dcterms:spatial | ||||||||
| Defined By |
Dublin Core™ Terms http://purl.org/dc/terms/ |
||||||||
| Type of Term | Property | ||||||||
| Subproperty Of |
dc:coverage, Dublin Core™ Metadata Element Set, v1.1 http://purl.org/dc/elements/1.1/coverage |
||||||||
| Source Label | Spatial | ||||||||
| Label in this DCAP | Spatial Coverage | ||||||||
| Source Definition |
Spatial characteristics of the intellectual content of the resource. |
||||||||
| Usage in this DCAP |
An indicator of the spatial scope of the collection. |
||||||||
| Comments for this DCAP |
A value string must be provided; a value URI may also be provided. Where descriptors of multiple spatial locations are provided, a separate statement should be used for each descriptor. |
||||||||
| Uses Vocabulary Encoding Scheme |
[Not specified]
|
||||||||
| Obligation | Optional | ||||||||
| Condition | [n/a] | ||||||||
| Minimum Occurrences | 0 | ||||||||
| Maximum Occurrences | unbounded |
Temporal Coverage [dcterms:temporal]
| Property URI | http://purl.org/dc/terms/temporal | ||||||||
|---|---|---|---|---|---|---|---|---|---|
| Qualified Name for Property | dcterms:temporal | ||||||||
| Defined By |
Dublin Core™ Terms http://purl.org/dc/terms/ |
||||||||
| Type of Term | Property | ||||||||
| Subproperty Of |
dc:coverage, Dublin Core™ Metadata Element Set, v1.1 http://purl.org/dc/elements/1.1/coverage |
||||||||
| Source Label | Temporal | ||||||||
| Label in this DCAP | Temporal Coverage | ||||||||
| Source Definition |
Temporal characteristics of the intellectual content of the resource. |
||||||||
| Usage in this DCAP |
An indicator of the temporal scope of the collection. |
||||||||
| Comments for this DCAP |
A value string must be provided; a value URI may also be provided. Where descriptors of multiple spatial locations are provided, a separate statement should be used for each descriptor. |
||||||||
| Uses Vocabulary Encoding Scheme |
[Not specified]
|
||||||||
| Obligation | Optional | ||||||||
| Condition | [n/a] | ||||||||
| Minimum Occurrences | 0 | ||||||||
| Maximum Occurrences | unbounded |
Dates Collection Accumulated [dcterms:created]
| Property URI | http://purl.org/dc/terms/created | ||||||||
|---|---|---|---|---|---|---|---|---|---|
| Qualified Name for Property | dcterms:created | ||||||||
| Defined By |
Dublin Core™ Terms http://purl.org/dc/terms/ |
||||||||
| Type of Term | Property | ||||||||
| Subproperty Of |
dc:date, Dublin Core™ Metadata Element Set, v1.1 http://purl.org/dc/elements/1.1/date |
||||||||
| Source Label | Created | ||||||||
| Label in this DCAP | Dates Collection Accumulated | ||||||||
| Source Definition |
Date of creation of the resource. |
||||||||
| Usage in this DCAP |
A range of dates over which the collection was accumulated. |
||||||||
| Comments for this DCAP |
A value string must be provided. A date range should be supplied in the form described by RKMS-ISO8601. Start dates and end dates should be in the form of a date or date-time combination as specified by W3CDTF. Start dates and end dates should be separated by a solidus (forward slash) (/). Either the start date or the end date may be omitted to indicate an open-ended date range. All the following are examples of RKMS-ISO8601 date ranges: 1888/1894 indicating, '1888 to 1894', '1960 onwards', 'up until 1960' and 'February 2000 to 18 June 2000' respectively. Where multiple ranges are required, a separate statement should be used for each range. |
||||||||
| Uses Vocabulary Encoding Scheme |
[Not specified]
|
||||||||
| Obligation | Optional | ||||||||
| Condition | [n/a] | ||||||||
| Minimum Occurrences | 0 | ||||||||
| Maximum Occurrences | unbounded |
Dates Items Created [cld:dateItemsCreated]
| Property URI | http://purl.org/cld/terms/dateItemsCreated | ||||||||
|---|---|---|---|---|---|---|---|---|---|
| Qualified Name for Property | cld:dateItemsCreated | ||||||||
| Defined By |
Collection Description Terms http://purl.org/cld/terms/ |
||||||||
| Type of Term | Property | ||||||||
| Subproperty Of |
dc:date, Dublin Core™ Metadata Element Set, v1.1 http://purl.org/dc/elements/1.1/date |
||||||||
| Source Label | Date Items Created | ||||||||
| Label in this DCAP | [n/a] | ||||||||
| Source Definition |
A range of dates over which the individual items within the collection were created. |
||||||||
| Usage in this DCAP | [n/a] | ||||||||
| Comments for this DCAP |
A value string must be provided. A date range should be supplied in the form described by RKMS-ISO8601. Start dates and end dates should be in the form of a date or date-time combination as specified by W3CDTF. Start dates and end dates should be separated by a solidus (forward slash) (/). Either the start date or the end date may be omitted to indicate an open-ended date range. All the following are examples of RKMS-ISO8601 date ranges: 1888/1894 indicating, '1888 to 1894', '1960 onwards', 'up until 1960' and 'February 2000 to 18 June 2000' respectively. Where multiple ranges are required, a separate statement should be used for each range. |
||||||||
| Uses Vocabulary Encoding Scheme |
[Not specified]
|
||||||||
| Obligation | Optional | ||||||||
| Condition | [n/a] | ||||||||
| Minimum Occurrences | 0 | ||||||||
| Maximum Occurrences | unbounded |
Collector [dc:creator]
| Property URI | http://purl.org/dc/elements/1.1/creator | ||||||||
|---|---|---|---|---|---|---|---|---|---|
| Qualified Name for Property | dc:creator | ||||||||
| Defined By |
The Dublin Core™ Metadata Element Set, v1.1 http://purl.org/dc/elements/1.1/ |
||||||||
| Type of Term | Property | ||||||||
| Subproperty Of | [n/a] | ||||||||
| Source Label | Creator | ||||||||
| Label in this DCAP | Collector | ||||||||
| Source Definition |
An entity primarily responsible for making the content of the resource. |
||||||||
| Usage in this DCAP |
An entity who gathers (or gathered) the items in a collection together. |
||||||||
| Comments for this DCAP |
A value string must be provided; a value URI may also be provided. The value string should be the name of the entity. |
||||||||
| Uses Vocabulary Encoding Scheme |
[Not specified]
|
||||||||
| Obligation | Optional | ||||||||
| Condition | [n/a] | ||||||||
| Minimum Occurrences | 0 | ||||||||
| Maximum Occurrences | unbounded |
Owner [marcrel:OWN]
| Property URI | http://www.loc.gov/loc.terms/relators/OWN | ||||||||
|---|---|---|---|---|---|---|---|---|---|
| Qualified Name for Property | marcrel:OWN | ||||||||
| Defined By |
MARC Relator Codes http://www.loc.gov/loc.terms/relators/ |
||||||||
| Type of Term | Property | ||||||||
| Subproperty Of | [n/a] | ||||||||
| Source Label | Owner | ||||||||
| Label in this DCAP | [n/a] | ||||||||
| Source Definition |
The person or organization that currently owns an item or collection. |
||||||||
| Usage in this DCAP |
An entity who has legal possession of the collection. |
||||||||
| Comments for this DCAP |
A value string must be provided; a value URI may also be provided. The value string should be the name of the entity. |
||||||||
| Uses Vocabulary Encoding Scheme |
[Not specified]
|
||||||||
| Obligation | Optional | ||||||||
| Condition | [n/a] | ||||||||
| Minimum Occurrences | 0 | ||||||||
| Maximum Occurrences | unbounded |
Is Located At [cld:isLocatedAt]
| Property URI | http://purl.org/cld/terms/isLocatedAt | ||||||||
|---|---|---|---|---|---|---|---|---|---|
| Qualified Name for Property | cld:isLocatedAt | ||||||||
| Defined By |
General Description Terms http://purl.org/cld/terms/ |
||||||||
| Type of Term | Property | ||||||||
| Subproperty Of |
dc:relation, Dublin Core™ Metadata Element Set, v1.1 http://purl.org/dc/elements/1.1/relation |
||||||||
| Source Label | Is Located At | ||||||||
| Label in this DCAP | [n/a] | ||||||||
| Source Definition |
A location where the collection is held. |
||||||||
| Usage in this DCAP | [n/a] | ||||||||
| Comments for this DCAP |
Either a value string or a value URI or both may be provided. |
||||||||
| Uses Vocabulary Encoding Scheme |
[Not specified]
|
||||||||
| Obligation | Optional | ||||||||
| Condition | [n/a] | ||||||||
| Minimum Occurrences | 0 | ||||||||
| Maximum Occurrences | unbounded |
Is Accessed Via [cld:isAccessedVia]
| Property URI | http://purl.org/cld/terms/isAccessedVia | ||||||||
|---|---|---|---|---|---|---|---|---|---|
| Qualified Name for Property | cld:isAccessedVia | ||||||||
| Defined By |
General Description Terms http://purl.org/cld/terms/ |
||||||||
| Type of Term | Property | ||||||||
| Subproperty Of |
dc:relation, Dublin Core™ Metadata Element Set, v1.1 http://purl.org/dc/elements/1.1/relation |
||||||||
| Source Label | Is Accessed Via | ||||||||
| Label in this DCAP | [n/a] | ||||||||
| Source Definition |
A service that provides access to the items within the collection. |
||||||||
| Usage in this DCAP | [n/a] | ||||||||
| Comments for this DCAP |
Either a value string or a value URI or both may be provided. |
||||||||
| Uses Vocabulary Encoding Scheme |
[Not specified]
|
||||||||
| Obligation | Optional | ||||||||
| Condition | [n/a] | ||||||||
| Minimum Occurrences | 0 | ||||||||
| Maximum Occurrences | unbounded |
Sub-Collection [dcterms:hasPart]
| Property URI | http://purl.org/dc/terms/hasPart | ||||||||
|---|---|---|---|---|---|---|---|---|---|
| Qualified Name for Property | dcterms:hasPart | ||||||||
| Defined By |
Dublin Core™ Terms http://purl.org/dc/terms/ |
||||||||
| Type of Term | Property | ||||||||
| Subproperty Of |
dc:relation, Dublin Core™ Metadata Element Set, v1.1 http://purl.org/dc/elements/1.1/relation |
||||||||
| Source Label | Has Part | ||||||||
| Label in this DCAP | Sub-Collection | ||||||||
| Source Definition |
The described resource includes the referenced resource either physically or logically. |
||||||||
| Usage in this DCAP |
A second collection contained within the current collection. |
||||||||
| Comments for this DCAP |
Either a value string or a value URI or both may be provided. |
||||||||
| Uses Vocabulary Encoding Scheme |
[Not specified]
|
||||||||
| Obligation | Optional | ||||||||
| Condition | [n/a] | ||||||||
| Minimum Occurrences | 0 | ||||||||
| Maximum Occurrences | unbounded |
Super-Collection [dcterms:isPartOf]
| Property URI | http://purl.org/dc/terms/isPartOf | ||||||||
|---|---|---|---|---|---|---|---|---|---|
| Qualified Name for Property | dcterms:isPartOf | ||||||||
| Defined By |
Dublin Core™ Terms http://purl.org/dc/terms/ |
||||||||
| Type of Term | Property | ||||||||
| Subproperty Of |
dc:relation, Dublin Core™ Metadata Element Set, v1.1 http://purl.org/dc/elements/1.1/relation |
||||||||
| Source Label | Is Part Of | ||||||||
| Label in this DCAP | Super-Collection | ||||||||
| Source Definition |
The described resource is a physical or logical part of the referenced resource. |
||||||||
| Usage in this DCAP |
A second collection that contains the current collection. |
||||||||
| Comments for this DCAP |
Either a value string or a value URI or both may be provided. |
||||||||
| Uses Vocabulary Encoding Scheme |
[Not specified]
|
||||||||
| Obligation | Optional | ||||||||
| Condition | [n/a] | ||||||||
| Minimum Occurrences | 0 | ||||||||
| Maximum Occurrences | unbounded |
Collection-Description [cld:collectionDescription]
| Property URI | http://purl.org/cld/terms/collectionDescription | ||||||||
|---|---|---|---|---|---|---|---|---|---|
| Qualified Name for Property | cld:collectionDescription | ||||||||
| Defined By |
Collection Description Terms http://purl.org/cld/terms/ |
||||||||
| Type of Term | Property | ||||||||
| Subproperty Of |
dc:description, Dublin Core™ Metadata Element Set, v1.1 http://purl.org/dc/elements/1.1/description |
||||||||
| Source Label | Collection-Description | ||||||||
| Label in this DCAP | [n/a] | ||||||||
| Source Definition |
A second collection that describes the current collection. |
||||||||
| Usage in this DCAP | [n/a] | ||||||||
| Comments for this DCAP |
The second collection may be an analytic finding aid, hierarchic finding aid or indexing finding aid. Either a value string or a value URI or both may be provided. |
||||||||
| Uses Vocabulary Encoding Scheme |
[Not specified]
|
||||||||
| Obligation | Optional | ||||||||
| Condition | [n/a] | ||||||||
| Minimum Occurrences | 0 | ||||||||
| Maximum Occurrences | unbounded |
Associated collection [cld:associatedCollection]
| Property URI | http://purl.org/cld/terms/associatedCollection | ||||||||
|---|---|---|---|---|---|---|---|---|---|
| Qualified Name for Property | cld:associatedCollection | ||||||||
| Defined By |
Collection Description Terms http://purl.org/cld/terms/ |
||||||||
| Type of Term | Property | ||||||||
| Subproperty Of |
dc:relation, Dublin Core™ Metadata Element Set, v1.1 http://purl.org/dc/elements/1.1/relation |
||||||||
| Source Label | Associated Collection | ||||||||
| Label in this DCAP | [n/a] | ||||||||
| Source Definition |
A second collection that is associated with the current collection. |
||||||||
| Usage in this DCAP |
Either a value string or a value URI or both may be provided. |
||||||||
| Label in this DCAP | [n/a] | ||||||||
| Uses Vocabulary Encoding Scheme |
[Not specified]
|
||||||||
| Obligation | Optional | ||||||||
| Condition | [n/a] | ||||||||
| Minimum Occurrences | 0 | ||||||||
| Maximum Occurrences | unbounded |
Associated publication [dcterms:isReferencedBy]
| Property URI | http://purl.org/dc/terms/isReferencedBy | ||||||||
|---|---|---|---|---|---|---|---|---|---|
| Qualified Name for Property | dcterms:isReferencedBy | ||||||||
| Defined By |
Dublin Core™ Terms http://purl.org/dc/terms/ |
||||||||
| Type of Term | Property | ||||||||
| Subproperty Of |
dc:relation, Dublin Core™ Metadata Element Set, v1.1 http://purl.org/dc/elements/1.1/relation |
||||||||
| Source Label | Is Referenced By | ||||||||
| Label in this DCAP | Associated publication | ||||||||
| Source Definition |
The described resource is referenced, cited, or otherwise pointed to by the referenced resource. |
||||||||
| Usage in this DCAP |
A publication that is based on the use, study, or analysis of the collection. |
||||||||
| Comments for this DCAP |
Either a value string or a value URI or both may be provided. A human-readable citation for the publication should be provided; a machine-readable citation in the form of an OpenURL Context Object may be provided. |
||||||||
| Uses Vocabulary Encoding Scheme |
[Not specified]
|
||||||||
| Obligation | Optional | ||||||||
| Condition | [n/a] | ||||||||
| Minimum Occurrences | 0 | ||||||||
| Maximum Occurrences | unbounded |
Describing a Collection-Description
| Class URI | http://purl.org/cld/cdtype/CollectionDescription |
|---|---|
| Qualified Name for Class | cdtype:CollectionDescription |
| Defined By |
Collection Description Type Vocabulary http://purl.org/cld/cdtype/ |
| Type of Term | Class |
| SubClass Of | [n/a] |
| Label | Collection-Description |
| Definition |
A resource which describes a collection. |
| Comments | |
| See Also |
An Analytical Model of Collections and their Catalogues http://www.ukoln.ac.uk/metadata/rslp/model/ |
- Resource Type [dc:type]
- Collection-Description Identifier [dc:identifier]
- Title [dc:title]
- Description [dcterms:abstract]
- Collection-Description Type [dc:type]
- Size [dcterms:extent]
- Language [dc:language]
- Item Type [cld:itemType]
- Item Format [cld:itemFormat]
- Rights [dc:rights]
- Access Rights [dcterms:accessRights]
- Accrual Method [dcterms:accrualMethod]
- Accrual Periodicity [dcterms:accrualPeriodicity]
- Accrual Policy [dcterms:accrualPolicy]
- Custodial History [dcterms:provenance]
- Audience [dcterms:audience]
- Date Collection-Description Accumulated [dcterms:created]
- Date Items Created [cld:dateItemsCreated]
- Collector [dc:creator]
- Owner [marcrel:OWN]
- Is Located At [cld:isLocatedAt]
- Is Accessed Via [cld:isAccessedVia]
- Sub-Collection [dcterms:hasPart]
- Super-Collection [dcterms:isPartOf]
- Collection-Description [cld:collectionDescription]
- Described Collection [cld:describedCollection]
Resource Type [dc:type]
| Property URI | http://purl.org/dc/elements/1.1/type | ||||||||
|---|---|---|---|---|---|---|---|---|---|
| Qualified Name for Property | dc:type | ||||||||
| Defined By |
The Dublin Core™ Metadata Element Set, v1.1 http://purl.org/dc/elements/1.1/ |
||||||||
| Type of Term | Property | ||||||||
| Subproperty Of | [n/a] | ||||||||
| Source Label | Resource Type | ||||||||
| Label in this DCAP | [n/a] | ||||||||
| Source Definition |
The nature or genre of the content of the resource. |
||||||||
| Usage in this DCAP |
The nature or genre of the content of the resource, i.e. cdtype:CollectionDescription. |
||||||||
| Comments for this DCAP |
The statement must assert that the resource is of type cdtype:CollectionDescription. |
||||||||
| Uses Vocabulary Encoding Scheme |
cld:CDType, Collection Description Terms http://purl.org/cld/terms/CDType
|
||||||||
| Obligation | Mandatory | ||||||||
| Condition | [n/a] | ||||||||
| Minimum Occurrences | 1 | ||||||||
| Maximum Occurrences | 1 |
Collection-Description Identifier [dc:identifier]
| Property URI | http://purl.org/dc/elements/1.1/identifier | ||||||||
|---|---|---|---|---|---|---|---|---|---|
| Qualified Name for Property | dc:identifier | ||||||||
| Defined By |
The Dublin Core™ Metadata Element Set, v1.1 http://purl.org/dc/elements/1.1/ |
||||||||
| Type of Term | Property | ||||||||
| Subproperty Of | [n/a] | ||||||||
| Source Label | Resource Identifier | ||||||||
| Label in this DCAP | Collection-Description Identifier | ||||||||
| Source Definition |
An unambiguous reference to the resource within a given context. |
||||||||
| Usage in this DCAP |
A URI for the collection-description. |
||||||||
| Comments for this DCAP |
A collection-description identifier must be a URI, using a URI scheme that has been registered with IANA. The URI of the collection-description should be used as the resource URI of the description and also as the value string in a statement using the dc:identifier property. If multiple URIs are assigned to a collection-description, one of the URIs should be used as the resource URI, and each URI, including the resource URI, should be used as the value string in a separate statement using the dc:identifier property. |
||||||||
| Uses Vocabulary Encoding Scheme |
[Not specified]
|
||||||||
| Obligation | Optional, but recommended. | ||||||||
| Condition | [n/a] | ||||||||
| Minimum Occurrences | 0 | ||||||||
| Maximum Occurrences | unbounded |
Title [dc:title]
| Property URI | http://purl.org/dc/elements/1.1/title | ||||||||
|---|---|---|---|---|---|---|---|---|---|
| Qualified Name for Property | dc:title | ||||||||
| Defined By |
The Dublin Core™ Metadata Element Set, v1.1 http://purl.org/dc/elements/1.1/ |
||||||||
| Type of Term | Property | ||||||||
| Subproperty Of | [n/a] | ||||||||
| Source Label | Title | ||||||||
| Label in this DCAP | [n/a] | ||||||||
| Source Definition |
A name given to the resource. |
||||||||
| Usage in this DCAP |
The name of the collection-description. |
||||||||
| Comments for this DCAP |
A value string must be provided. To record titles in multiple languages, use multiple statements and in each statement associate the value string with the appropriate language tag. |
||||||||
| Uses Vocabulary Encoding Scheme |
[Not specified]
|
||||||||
| Obligation | Mandatory | ||||||||
| Condition | [n/a] | ||||||||
| Minimum Occurrences | 1 | ||||||||
| Maximum Occurrences | unbounded |
Description [dcterms:abstract]
| Property URI | http://purl.org/dc/terms/abstract | ||||||||
|---|---|---|---|---|---|---|---|---|---|
| Qualified Name for Property | dcterms:abstract | ||||||||
| Defined By |
Dublin Core™ Terms http://purl.org/dc/terms/ |
||||||||
| Type of Term | Property | ||||||||
| Subproperty Of |
dc:description, Dublin Core™ Metadata Element Set, v1.1 http://purl.org/dc/elements/1.1/description |
||||||||
| Source Label | Abstract | ||||||||
| Label in this DCAP | Description | ||||||||
| Source Definition |
A summary of the content of the resource. |
||||||||
| Usage in this DCAP |
A free text summary description of the collection-description. |
||||||||
| Comments for this DCAP |
A value string must be provided. To record descriptions in multiple languages, use multiple statements and in each statement associate the value string with the appropriate language tag. |
||||||||
| Uses Vocabulary Encoding Scheme |
[Not specified]
|
||||||||
| Obligation | Mandatory | ||||||||
| Condition | [n/a] | ||||||||
| Minimum Occurrences | 1 | ||||||||
| Maximum Occurrences | unbounded |
Collection-Description Type [dc:type]
| Property URI | http://purl.org/dc/elements/1.1/type | ||||||||
|---|---|---|---|---|---|---|---|---|---|
| Qualified Name for Property | dc:type | ||||||||
| Defined By |
The Dublin Core™ Metadata Element Set, v1.1 http://purl.org/dc/elements/1.1/ |
||||||||
| Type of Term | Property | ||||||||
| Subproperty Of | [n/a] | ||||||||
| Source Label | Resource Type | ||||||||
| Label in this DCAP | Collection Description Type | ||||||||
| Source Definition |
The nature or genre of the content of the resource. |
||||||||
| Usage in this DCAP |
The type of the collection description. |
||||||||
| Label in this DCAP | [n/a] | ||||||||
| Uses Vocabulary Encoding Scheme |
cld:CDType, Collection Description Terms http://purl.org/cld/terms/CDType
|
||||||||
| Obligation | Optional | ||||||||
| Condition | [n/a] | ||||||||
| Minimum Occurrences | 0 | ||||||||
| Maximum Occurrences | unbounded |
Size [dcterms:extent]
| Property URI | http://purl.org/dc/terms/extent | ||||||||
|---|---|---|---|---|---|---|---|---|---|
| Qualified Name for Property | dcterms:extent | ||||||||
| Defined By |
Dublin Core™ Terms http://purl.org/dc/terms/ |
||||||||
| Type of Term | Property | ||||||||
| Subproperty Of |
dc:format, Dublin Core™ Metadata Element Set, v1.1 http://purl.org/dc/elements/1.1/format |
||||||||
| Source Label | Extent | ||||||||
| Label in this DCAP | Size | ||||||||
| Source Definition |
The size or duration of the resource. |
||||||||
| Usage in this DCAP |
The size of the collection-description. |
||||||||
| Comments for this DCAP |
A value string must be provided. |
||||||||
| Uses Vocabulary Encoding Scheme |
[Not specified]
|
||||||||
| Obligation | Optional | ||||||||
| Condition | [n/a] | ||||||||
| Minimum Occurrences | 0 | ||||||||
| Maximum Occurrences | unbounded |
Language [dc:language]
| Property URI | http://purl.org/dc/elements/1.1/language | ||||||||
|---|---|---|---|---|---|---|---|---|---|
| Qualified Name for Property | dc:language | ||||||||
| Defined By |
The Dublin Core™ Metadata Element Set, v1.1 http://purl.org/dc/elements/1.1/ |
||||||||
| Type of Term | Property | ||||||||
| Subproperty Of | [n/a] | ||||||||
| Source Label | Language | ||||||||
| Label in this DCAP | [n/a] | ||||||||
| Source Definition |
A language of the intellectual content of the resource. |
||||||||
| Usage in this DCAP |
A language of the content of the items in the collection-description. |
||||||||
| Comments for this DCAP |
A value string must be provided; a value URI may also be provided. The value string should be a language name in the form of the three character code defined by ISO 639-2. Where the collection-description covers multiple languages, a separate statement should be used for each language. |
||||||||
| Uses Vocabulary Encoding Scheme |
dcterms:ISO639-2, Dublin Core™ Terms http://purl.org/dc/terms/ISO639-2
|
||||||||
| Obligation | Optional | ||||||||
| Condition | [n/a] | ||||||||
| Minimum Occurrences | 0 | ||||||||
| Maximum Occurrences | unbounded |
Item Type [cld:itemType]
| Property URI | http://purl.org/cld/terms/itemType | ||||||||
|---|---|---|---|---|---|---|---|---|---|
| Qualified Name for Property | cld:itemType | ||||||||
| Defined By |
Collection Description Terms http://purl.org/cld/terms/ |
||||||||
| Type of Term | Property | ||||||||
| Subproperty Of | [n/a] | ||||||||
| Source Label | Item Type | ||||||||
| Label in this DCAP | [n/a] | ||||||||
| Source Definition |
The nature or genre of the content of one or more items within the collection. |
||||||||
| Usage in this DCAP |
The nature or genre of the content of one or more items within the collection-description. |
||||||||
| Comments for this DCAP |
A value string must be provided; a value URI may also be provided. Where the collection-description includes items of multiple types, a separate statement should be used for each type which is regarded as significant for a user of the collection-description description. |
||||||||
| Uses Vocabulary Encoding Scheme |
dcterms:DCMIType, Dublin Core™ Terms http://purl.org/dc/terms/DCMIType
|
||||||||
| Obligation | Optional | ||||||||
| Condition | [n/a] | ||||||||
| Minimum Occurrences | 0 | ||||||||
| Maximum Occurrences | unbounded |
Item Format [cld:itemFormat]
| Property URI | http://purl.org/cld/terms/itemFormat | ||||||||
|---|---|---|---|---|---|---|---|---|---|
| Qualified Name for Property | cld:itemFormat | ||||||||
| Defined By |
Collection Description Terms http://purl.org/cld/terms/ |
||||||||
| Type of Term | Property | ||||||||
| Subproperty Of | [n/a] | ||||||||
| Source Label | Item Format | ||||||||
| Label in this DCAP | [n/a] | ||||||||
| Source Definition |
The media type, physical or digital, of one or more items within the collection-description. |
||||||||
| Usage in this DCAP | [n/a] | ||||||||
| Comments for this DCAP |
A value string must be provided; a value URI may also be provided. Where the collection-description includes items of multiple media types, a separate statement should be used for each media type which is regarded as significant for a user of the collection-description description. |
||||||||
| Uses Vocabulary Encoding Scheme |
[Not specified]
|
||||||||
| Obligation | Optional | ||||||||
| Condition | [n/a] | ||||||||
| Minimum Occurrences | 0 | ||||||||
| Maximum Occurrences | unbounded |
Rights [dc:rights]
| Property URI | http://purl.org/dc/elements/1.1/rights | ||||||||
|---|---|---|---|---|---|---|---|---|---|
| Qualified Name for Property | dc:rights | ||||||||
| Defined By |
The Dublin Core™ Metadata Element Set, v1.1 http://purl.org/dc/elements/1.1/ |
||||||||
| Type of Term | Property | ||||||||
| Subproperty Of | [n/a] | ||||||||
| Source Label | Rights | ||||||||
| Label in this DCAP | [n/a] | ||||||||
| Source Definition |
Information about rights held in and over the resource. |
||||||||
| Usage in this DCAP |
A statement of any rights held in/over the collection-description. |
||||||||
| Comments for this DCAP |
Either a value string or a value URI or both may be provided. To record information in multiple languages, use a single statement with multiple value strings and associate each value string with the appropriate language tag. |
||||||||
| Uses Vocabulary Encoding Scheme |
[Not specified]
|
||||||||
| Obligation | Optional | ||||||||
| Condition | [n/a] | ||||||||
| Minimum Occurrences | 0 | ||||||||
| Maximum Occurrences | unbounded |
Access Rights [dcterms:accessRights]
| Property URI | http://purl.org/dc/terms/accessRights | ||||||||
|---|---|---|---|---|---|---|---|---|---|
| Qualified Name for Property | dcterms:accessRights | ||||||||
| Defined By |
Dublin Core™ Terms http://purl.org/dc/terms/ |
||||||||
| Type of Term | Property | ||||||||
| Subproperty Of |
dc:rights, Dublin Core™ Metadata Element Set, v1.1 http://purl.org/dc/elements/1.1/rights |
||||||||
| Source Label | Access Rights | ||||||||
| Label in this DCAP | [n/a] | ||||||||
| Source Definition |
Information about who can access the resource or an indication of its security status. |
||||||||
| Usage in this DCAP |
A statement of any access restrictions placed on the collection-description, including allowed users, charges, etc. |
||||||||
| Comments for this DCAP |
Either a value string or a value URI or both may be provided. To record information in multiple languages, use a single statement with multiple value strings and associate each value string with the appropriate language tag. |
||||||||
| Uses Vocabulary Encoding Scheme |
[Not specified]
|
||||||||
| Obligation | Optional | ||||||||
| Condition | [n/a] | ||||||||
| Minimum Occurrences | 0 | ||||||||
| Maximum Occurrences | unbounded |
Accrual Method [dcterms:accrualMethod]
| Property URI | http://purl.org/dc/terms/accrualMethod | ||||||||
|---|---|---|---|---|---|---|---|---|---|
| Qualified Name for Property | dcterms:accrualMethod | ||||||||
| Defined By |
Dublin Core™ Terms http://purl.org/dc/terms/ |
||||||||
| Type of Term | Property | ||||||||
| Subproperty Of | [n/a] | ||||||||
| Source Label | Accrual Method | ||||||||
| Label in this DCAP | [n/a] | ||||||||
| Source Definition |
A method by which items are added to a collection. |
||||||||
| Usage in this DCAP |
A method by which items are added to a collection-description. |
||||||||
| Comments for this DCAP |
Recommended best practice is to use a value from the Collection Description Accrual Method vocabulary encoding scheme. A value string must be provided; a value URI may also be provided. Where multiple methods apply, a separate statement should be used for each method. |
||||||||
| Uses Vocabulary Encoding Scheme |
cld:AccrualMethod, Collection Description Terms http://purl.org/cld/terms/AccrualMethod
|
||||||||
| Obligation | Optional | ||||||||
| Condition | [n/a] | ||||||||
| Minimum Occurrences | 0 | ||||||||
| Maximum Occurrences | unbounded |
Accrual Periodicity [dcterms:accrualPeriodicity]
| Property URI | http://purl.org/dc/terms/accrualPeriodicity | ||||||||
|---|---|---|---|---|---|---|---|---|---|
| Qualified Name for Property | dcterms:accrualPeriodicity | ||||||||
| Defined By |
Dublin Core™ Terms http://purl.org/dc/terms/ |
||||||||
| Type of Term | Property | ||||||||
| Subproperty Of | [n/a] | ||||||||
| Source Label | Accrual Periodicity | ||||||||
| Label in this DCAP | [n/a] | ||||||||
| Source Definition |
A frequency with which items are added to a collection. |
||||||||
| Usage in this DCAP |
A frequency with which items are added to a collection-description. |
||||||||
| Comments for this DCAP |
Recommended best practice is to use a value from the Collection Description Frequency vocabulary encoding scheme. A value string must be provided; a value URI may also be provided. |
||||||||
| Uses Vocabulary Encoding Scheme |
cld:Frequency, Collection Description Terms http://purl.org/cld/terms/Frequency
|
||||||||
| Obligation | Optional | ||||||||
| Condition | [n/a] | ||||||||
| Minimum Occurrences | 0 | ||||||||
| Maximum Occurrences | unbounded |
Accrual Policy [dcterms:accrualPolicy]
| Property URI | http://purl.org/dc/terms/accrualPolicy | ||||||||
|---|---|---|---|---|---|---|---|---|---|
| Qualified Name for Property | dcterms:accrualPolicy | ||||||||
| Defined By |
Dublin Core™ Terms http://purl.org/dc/terms/ |
||||||||
| Type of Term | Property | ||||||||
| Subproperty Of | [n/a] | ||||||||
| Source Label | Accrual Policy | ||||||||
| Label in this DCAP | [n/a] | ||||||||
| Source Definition |
A policy governing the addition of items to a collection. |
||||||||
| Usage in this DCAP |
A policy governing the addition of items to a collection-description. |
||||||||
| Comments for this DCAP |
Recommended best practice is to use a value from the Collection Description Accrual Policy vocabulary encoding scheme. A value string must be provided; a value URI may also be provided. Where multiple policies apply, a separate statement should be used for each policy. |
||||||||
| Uses Vocabulary Encoding Scheme |
cld:AccrualPolicy, Collection Description Terms http://purl.org/cld/terms/AccrualPolicy
|
||||||||
| Obligation | Optional | ||||||||
| Condition | [n/a] | ||||||||
| Minimum Occurrences | 0 | ||||||||
| Maximum Occurrences | unbounded |
Custodial History [dcterms:provenance]
| Property URI | http://purl.org/dc/terms/provenance | ||||||||
|---|---|---|---|---|---|---|---|---|---|
| Qualified Name for Property | dcterms:provenance | ||||||||
| Defined By |
Dublin Core™ Terms http://purl.org/dc/terms/ |
||||||||
| Type of Term | Property | ||||||||
| Subproperty Of | [n/a] | ||||||||
| Source Label | Provenance | ||||||||
| Label in this DCAP | Custodial History | ||||||||
| Source Definition |
A statement of any changes in ownership and custody of the resource since its creation that are significant for its authenticity, integrity and interpretation. |
||||||||
| Usage in this DCAP |
A statement of any changes in ownership and custody of the collection-description that are significant for its authenticity, integrity and interpretation. |
||||||||
| Comments for this DCAP |
Either a value string or a value URI or both may be provided. To record information in multiple languages, use a single statement with multiple value strings and associate each value string with the appropriate language tag. |
||||||||
| Uses Vocabulary Encoding Scheme |
[Not specified]
|
||||||||
| Obligation | Optional | ||||||||
| Condition | [n/a] | ||||||||
| Minimum Occurrences | 0 | ||||||||
| Maximum Occurrences | unbounded |
Audience [dcterms:audience]
| Property URI | http://purl.org/dc/terms/audience | ||||||||
|---|---|---|---|---|---|---|---|---|---|
| Qualified Name for Property | dcterms:audience | ||||||||
| Defined By |
Dublin Core™ Terms http://purl.org/dc/terms/ |
||||||||
| Type of Term | Property | ||||||||
| Subproperty Of | [n/a] | ||||||||
| Source Label | Audience | ||||||||
| Label in this DCAP | [n/a] | ||||||||
| Source Definition |
A class of entity for whom the resource is intended or useful. |
||||||||
| Usage in this DCAP |
A class of entity for whom the collection-description is intended or useful. |
||||||||
| Comments for this DCAP |
A value string must be provided; a value URI may also be provided. Where a collection-description is intended or useful for multiple audiences, a separate statement should be used for each audience. |
||||||||
| Uses Vocabulary Encoding Scheme |
[Not specified]
|
||||||||
| Obligation | Optional | ||||||||
| Condition | [n/a] | ||||||||
| Minimum Occurrences | 0 | ||||||||
| Maximum Occurrences | unbounded |
Dates Collection-Description Accumulated [dcterms:created]
| Property URI | http://purl.org/dc/terms/created | ||||||||
|---|---|---|---|---|---|---|---|---|---|
| Qualified Name for Property | dcterms:created | ||||||||
| Defined By |
Dublin Core™ Terms http://purl.org/dc/terms/ |
||||||||
| Type of Term | Property | ||||||||
| Subproperty Of |
dc:date, Dublin Core™ Metadata Element Set, v1.1 http://purl.org/dc/elements/1.1/date |
||||||||
| Source Label | Created | ||||||||
| Label in this DCAP | Dates Collection Accumulated | ||||||||
| Source Definition |
Date of creation of the resource. |
||||||||
| Usage in this DCAP |
A range of dates over which the collection-description was accumulated. |
||||||||
| Comments for this DCAP |
A value string must be provided. A date range should be supplied in the form described by RKMS-ISO8601. Start dates and end dates should be in the form of a date or date-time combination as specified by W3CDTF. Start dates and end dates should be separated by a solidus (forward slash) (/). Either the start date or the end date may be omitted to indicate an open-ended date range. All the following are examples of RKMS-ISO8601 date ranges: 1888/1894 indicating, '1888 to 1894', '1960 onwards', 'up until 1960' and 'February 2000 to 18 June 2000' respectively. Where multiple ranges are required, a separate statement should be used for each range. |
||||||||
| Uses Vocabulary Encoding Scheme |
[Not specified]
|
||||||||
| Obligation | Optional | ||||||||
| Condition | [n/a] | ||||||||
| Minimum Occurrences | 0 | ||||||||
| Maximum Occurrences | unbounded |
Dates Items Created [cld:dateItemsCreated]
| Property URI | http://purl.org/cld/terms/dateItemsCreated | ||||||||
|---|---|---|---|---|---|---|---|---|---|
| Qualified Name for Property | cld:dateItemsCreated | ||||||||
| Defined By |
Collection Description Terms http://purl.org/cld/terms/ |
||||||||
| Type of Term | Property | ||||||||
| Subproperty Of |
dc:date, Dublin Core™ Metadata Element Set, v1.1 http://purl.org/dc/elements/1.1/date |
||||||||
| Source Label | Date Items Created | ||||||||
| Label in this DCAP | [n/a] | ||||||||
| Source Definition |
A range of dates over which the individual items within the collection were created. |
||||||||
| Usage in this DCAP |
A range of dates over which the individual items within the collection-description were created. |
||||||||
| Comments for this DCAP |
A value string must be provided. A date range should be supplied in the form described by RKMS-ISO8601. Start dates and end dates should be in the form of a date or date-time combination as specified by W3CDTF. Start dates and end dates should be separated by a solidus (forward slash) (/). Either the start date or the end date may be omitted to indicate an open-ended date range. All the following are examples of RKMS-ISO8601 date ranges: 1888/1894 indicating, '1888 to 1894', '1960 onwards', 'up until 1960' and 'February 2000 to 18 June 2000' respectively. Where multiple ranges are required, a separate statement should be used for each range. |
||||||||
| Uses Vocabulary Encoding Scheme |
[Not specified]
|
||||||||
| Obligation | Optional | ||||||||
| Condition | [n/a] | ||||||||
| Minimum Occurrences | 0 | ||||||||
| Maximum Occurrences | unbounded |
Collector [dc:creator]
| Property URI | http://purl.org/dc/elements/1.1/creator | ||||||||
|---|---|---|---|---|---|---|---|---|---|
| Qualified Name for Property | dc:creator | ||||||||
| Defined By |
The Dublin Core™ Metadata Element Set, v1.1 http://purl.org/dc/elements/1.1/ |
||||||||
| Type of Term | Property | ||||||||
| Subproperty Of | [n/a] | ||||||||
| Source Label | Creator | ||||||||
| Label in this DCAP | Collector | ||||||||
| Source Definition |
An entity primarily responsible for making the content of the resource. |
||||||||
| Usage in this DCAP |
An entity who gathers (or gathered) the items in a collection-description together. |
||||||||
| Comments for this DCAP |
A value string must be provided; a value URI may also be provided. The value string should be the name of the entity. |
||||||||
| Uses Vocabulary Encoding Scheme |
[Not specified]
|
||||||||
| Obligation | Optional | ||||||||
| Condition | [n/a] | ||||||||
| Minimum Occurrences | 0 | ||||||||
| Maximum Occurrences | unbounded |
Owner [marcrel:OWN]
| Property URI | http://www.loc.gov/loc.terms/relators/OWN | ||||||||
|---|---|---|---|---|---|---|---|---|---|
| Qualified Name for Property | marcrel:OWN | ||||||||
| Defined By |
MARC Relator Codes http://www.loc.gov/loc.terms/relators/ |
||||||||
| Type of Term | Property | ||||||||
| Subproperty Of | [n/a] | ||||||||
| Source Label | Owner | ||||||||
| Label in this DCAP | [n/a] | ||||||||
| Source Definition |
The person or organization that currently owns an item or collection. |
||||||||
| Usage in this DCAP |
An entity who has legal possession of the collection-description. |
||||||||
| Comments for this DCAP |
A value string must be provided; a value URI may also be provided. The value string should be the name of the entity. |
||||||||
| Uses Vocabulary Encoding Scheme |
[Not specified]
|
||||||||
| Obligation | Optional | ||||||||
| Condition | [n/a] | ||||||||
| Minimum Occurrences | 0 | ||||||||
| Maximum Occurrences | unbounded |
Is Located At [cld:isLocatedAt]
| Property URI | http://purl.org/cld/terms/isLocatedAt | ||||||||
|---|---|---|---|---|---|---|---|---|---|
| Qualified Name for Property | cld:isLocatedAt | ||||||||
| Defined By |
General Description Terms http://purl.org/cld/terms/ |
||||||||
| Type of Term | Property | ||||||||
| Subproperty Of |
dc:relation, Dublin Core™ Metadata Element Set, v1.1 http://purl.org/dc/elements/1.1/relation |
||||||||
| Source Label | Is Located At | ||||||||
| Label in this DCAP | [n/a] | ||||||||
| Source Definition |
A location where the collection is held. |
||||||||
| Usage in this DCAP |
A location where the collection-description is held. |
||||||||
| Comments for this DCAP |
Either a value string or a value URI or both may be provided. |
||||||||
| Uses Vocabulary Encoding Scheme |
[Not specified]
|
||||||||
| Obligation | Optional | ||||||||
| Condition | [n/a] | ||||||||
| Minimum Occurrences | 0 | ||||||||
| Maximum Occurrences | unbounded |
Is Accessed Via [cld:isAccessedVia]
| Property URI | http://purl.org/cld/terms/isAccessedVia | ||||||||
|---|---|---|---|---|---|---|---|---|---|
| Qualified Name for Property | cld:isAccessedVia | ||||||||
| Defined By |
General Description Terms http://purl.org/cld/terms/ |
||||||||
| Type of Term | Property | ||||||||
| Subproperty Of |
dc:relation, Dublin Core™ Metadata Element Set, v1.1 http://purl.org/dc/elements/1.1/relation |
||||||||
| Source Label | Is Accessed Via | ||||||||
| Label in this DCAP | [n/a] | ||||||||
| Source Definition |
A service that provides access to the items within the collection. |
||||||||
| Usage in this DCAP |
A service that provides access to the items within the collection-description. |
||||||||
| Comments for this DCAP |
Either a value string or a value URI or both may be provided. |
||||||||
| Uses Vocabulary Encoding Scheme |
[Not specified]
|
||||||||
| Obligation | Optional | ||||||||
| Condition | [n/a] | ||||||||
| Minimum Occurrences | 0 | ||||||||
| Maximum Occurrences | unbounded |
Sub-Collection [dcterms:hasPart]
| Property URI | http://purl.org/dc/terms/hasPart | ||||||||
|---|---|---|---|---|---|---|---|---|---|
| Qualified Name for Property | dcterms:hasPart | ||||||||
| Defined By |
Dublin Core™ Terms http://purl.org/dc/terms/ |
||||||||
| Type of Term | Property | ||||||||
| Subproperty Of |
dc:relation, Dublin Core™ Metadata Element Set, v1.1 http://purl.org/dc/elements/1.1/relation |
||||||||
| Source Label | Has Part | ||||||||
| Label in this DCAP | Sub-Collection | ||||||||
| Source Definition |
The described resource includes the referenced resource either physically or logically. |
||||||||
| Usage in this DCAP |
A second collection-description contained within the current collection-description. |
||||||||
| Comments for this DCAP |
Either a value string or a value URI or both may be provided. |
||||||||
| Uses Vocabulary Encoding Scheme |
[Not specified]
|
||||||||
| Obligation | Optional | ||||||||
| Condition | [n/a] | ||||||||
| Minimum Occurrences | 0 | ||||||||
| Maximum Occurrences | unbounded |
Super-Collection [dcterms:isPartOf]
| Property URI | http://purl.org/dc/terms/isPartOf | ||||||||
|---|---|---|---|---|---|---|---|---|---|
| Qualified Name for Property | dcterms:isPartOf | ||||||||
| Defined By |
Dublin Core™ Terms http://purl.org/dc/terms/ |
||||||||
| Type of Term | Property | ||||||||
| Subproperty Of |
dc:relation, Dublin Core™ Metadata Element Set, v1.1 http://purl.org/dc/elements/1.1/relation |
||||||||
| Source Label | Is Part Of | ||||||||
| Label in this DCAP | Super-Collection | ||||||||
| Source Definition |
The described resource is a physical or logical part of the referenced resource. |
||||||||
| Usage in this DCAP |
A second collection-description that contains the current collection-description. |
||||||||
| Comments for this DCAP |
Either a value string or a value URI or both may be provided. |
||||||||
| Uses Vocabulary Encoding Scheme |
[Not specified]
|
||||||||
| Obligation | Optional | ||||||||
| Condition | [n/a] | ||||||||
| Minimum Occurrences | 0 | ||||||||
| Maximum Occurrences | unbounded |
Collection-Description [cld:collectionDescription]
| Property URI | http://purl.org/cld/terms/collectionDescription | ||||||||
|---|---|---|---|---|---|---|---|---|---|
| Qualified Name for Property | cld:collectionDescription | ||||||||
| Defined By |
Collection Description Terms http://purl.org/cld/terms/ |
||||||||
| Type of Term | Property | ||||||||
| Subproperty Of |
dc:description, Dublin Core™ Metadata Element Set, v1.1 http://purl.org/dc/elements/1.1/description |
||||||||
| Source Label | Collection-Description | ||||||||
| Label in this DCAP | [n/a] | ||||||||
| Source Definition |
A second collection that describes the current collection. |
||||||||
| Usage in this DCAP |
A second collection-description that describes the current collection-description. |
||||||||
| Comments for this DCAP |
The second collection-description may be an analytic finding aid, hierarchic finding aid or indexing finding aid. Either a value string or a value URI or both may be provided. |
||||||||
| Uses Vocabulary Encoding Scheme |
[Not specified]
|
||||||||
| Obligation | Optional | ||||||||
| Condition | [n/a] | ||||||||
| Minimum Occurrences | 0 | ||||||||
| Maximum Occurrences | unbounded |
Described Collection [cld:describedCollection]
| Property URI | http://purl.org/cld/terms/collectionDescription | ||||||||
|---|---|---|---|---|---|---|---|---|---|
| Qualified Name for Property | cld:collectionDescription | ||||||||
| Defined By |
Collection Description Terms http://purl.org/cld/terms/ |
||||||||
| Type of Term | Property | ||||||||
| Subproperty Of |
dc:relation, Dublin Core™ Metadata Element Set, v1.1 http://purl.org/dc/elements/1.1/relation |
||||||||
| Source Label | Described Collection | ||||||||
| Label in this DCAP | [n/a] | ||||||||
| Source Definition |
A second collection that is described by the current collection. |
||||||||
| Usage in this DCAP |
A second collection that is described by the collection-description. |
||||||||
| Comments for this DCAP |
Either a value string or a value URI or both may be provided. |
||||||||
| Uses Vocabulary Encoding Scheme |
[Not specified]
|
||||||||
| Obligation | Mandatory | ||||||||
| Condition | [n/a] | ||||||||
| Minimum Occurrences | 1 | ||||||||
| Maximum Occurrences | 1 |
Vocabulary Encoding Schemes Used
- DCMI Type Vocabulary [dcterms:DCMIType]
- ISO 639-2 [dcterms:ISO639-2]
- Collection Description Type Vocabulary [cld:CDType]
- Collection Description Accrual Method Vocabulary [cld:AccrualMethod]
- Collection Description Frequency Vocabulary [cld:Frequency]
- Collection Description Accrual Policy Vocabulary [cld:AccrualPolicy]
- Library of Congress Subject Headings [dcterms:LCSH]
- Library of Congress Classification [dcterms:LCC]
- Medical Subject Headings [dcterms:MESH]
- Dewey Decimal Classification [dcterms:DDC]
- Universal Decimal Classification [dcterms:UDC]
DCMIType [dcterms:DCMIType]
| Vocabulary Encoding Scheme URI | http://purl.org/dc/terms/DCMIType |
|---|---|
| Qualified Name | dcterms:DCMIType |
| Defined By |
Dublin Core™ Terms http://purl.org/dc/terms/ |
| Type of Term | Vocabulary Encoding Scheme |
| Label | DCMI Type Vocabulary |
| Definition |
A list of types used to categorize the nature or genre of the content of the resource. |
| Label in this DCAP | [n/a] |
| See Also | http://dublincore.org/specifications/dublin-core/dcmi-type-vocabulary/ |
| Used as Vocabulary Encoding Scheme For |
Collection [dcmitype:Collection] dc:type, Dublin Core™ Metadata Element Set, v1.1 http://purl.org/dc/elements/1.1/type |
| Used as Vocabulary Encoding Scheme For |
Collection [dcmitype:Collection] cld:itemType, Collection Description Terms http://purl.org/cld/terms/ |
| Used as Vocabulary Encoding Scheme For |
Collection-Description [cdtype:CollectionDescription] cld:itemType, Collection Description Terms http://purl.org/cld/terms/ |
ISO639-2 [dcterms:ISO639-2]
| Vocabulary Encoding Scheme URI | http://purl.org/dc/terms/ISO639-2 |
|---|---|
| Qualified Name | dcterms:ISO639-2 |
| Defined By |
Dublin Core™ Terms http://purl.org/dc/terms/ |
| Type of Term | Vocabulary Encoding Scheme |
| Label | ISO 639-2 |
| Definition |
ISO 639-2: Codes for the representation of names of languages. |
| Label in this DCAP | [n/a] |
| See Also | http://www.loc.gov/standards/iso639-2/ |
| Used as Vocabulary Encoding Scheme For |
Collection [dcmitype:Collection] dc:language, Dublin Core™ Metadata Element Set, v1.1 http://purl.org/dc/elements/1.1/language |
| Used as Vocabulary Encoding Scheme For |
Collection-Description [cdtype:CollectionDescription] dc:language, Dublin Core™ Metadata Element Set, v1.1 http://purl.org/dc/elements/1.1/language |
Collection Description Accrual Method Vocabulary [cld:AccrualMethod]
| Vocabulary Encoding Scheme URI | http://purl.org/cld/terms/AccrualMethod |
|---|---|
| Qualified Name | cld:AccrualMethod |
| Defined By |
Collection Description Terms http://purl.org/cld/terms/ |
| Type of Term | Vocabulary Encoding Scheme |
| Label | Collection Description Accrual Method Vocabulary |
| Definition |
A set of methods by which items are added to a collection. |
| Label in this DCAP | [n/a] |
| See Also | http://dublincore.org/specifications/dublin-core/collection-description/accrual-method/ |
| See Also | http://purl.org/cld/accmeth/ |
| Used as Vocabulary Encoding Scheme For |
Collection [dcmitype:Collection] dcterms:accrualMethod, Dublin Core™ Terms http://purl.org/dc/terms/accrualMethod |
| Used as Vocabulary Encoding Scheme For |
Collection-Description [cdtype:CollectionDescription] dcterms:accrualMethod, Dublin Core™ Terms http://purl.org/dc/terms/accrualMethod |
Collection Description Frequency Vocabulary [cld:Frequency]
| Vocabulary Encoding Scheme URI | http://purl.org/cld/terms/Frequency |
|---|---|
| Qualified Name | cld:Frequency |
| Defined By |
Collection Description Terms http://purl.org/cld/terms/ |
| Type of Term | Vocabulary Encoding Scheme |
| Label | Collection Description Frequency Vocabulary |
| Definition |
A set of frequencies with which a repeatable event occurs. |
| Label in this DCAP | [n/a] |
| See Also | http://dublincore.org/specifications/dublin-core/collection-description/frequency/ |
| See Also | http://purl.org/cld/freq/ |
| Used as Vocabulary Encoding Scheme For |
Collection [dcmitype:Collection] dcterms:accrualPeriodicity, Dublin Core™ Terms http://purl.org/dc/terms/accrualPeriodicity |
| Used as Vocabulary Encoding Scheme For |
Collection-Description [cdtype:CollectionDescription] dcterms:accrualPeriodicity, Dublin Core™ Terms http://purl.org/dc/terms/accrualPeriodicity |
Collection Description Accrual Policy Vocabulary [cld:AccrualPolicy]
| Vocabulary Encoding Scheme URI | http://purl.org/cld/terms/AccrualPolicy |
|---|---|
| Qualified Name | cld:AccrualPolicy |
| Defined By |
Collection Description Terms http://purl.org/cld/terms/ |
| Type of Term | Vocabulary Encoding Scheme |
| Label | Collection Description Accrual Policy Vocabulary |
| Definition |
A set of policies governing the addition of items are added to a collection. |
| Label in this DCAP | [n/a] |
| See Also | http://dublincore.org/specifications/dublin-core/collection-description/accrual-policy/ |
| See Also | http://purl.org/cld/accpol/ |
| Used as Vocabulary Encoding Scheme For |
Collection [dcmitype:Collection] dcterms:accrualPolicy, Dublin Core™ Terms http://purl.org/dc/terms/accrualPolicy |
| Used as Vocabulary Encoding Scheme For |
Collection-Description [cdtype:CollectionDescription] dcterms:accrualPolicy, Dublin Core™ Terms http://purl.org/dc/terms/accrualPolicy |
Library of Congress Subject Headings (LCSH) [dcterms:LCSH]
| Vocabulary Encoding Scheme URI | http://purl.org/dc/terms/LCSH |
|---|---|
| Qualified Name | dcterms:LCSH |
| Defined By |
Dublin Core™ Terms http://purl.org/dc/terms/ |
| Type of Term | Vocabulary Encoding Scheme |
| Label | LCSH |
| Definition |
Library of Congress Subject Headings. |
| Label in this DCAP | [n/a] |
| See Also | http://lcweb.loc.gov/cds/lcsh.html |
| Used as Vocabulary Encoding Scheme For |
Collection [dcmitype:Collection] dc:subject, Dublin Core™ Metadata Element Set, v1.1 http://purl.org/dc/elements/1.1/subject |
Library of Congress Classification (LCC) [dcterms:LCC]
| Vocabulary Encoding Scheme URI | http://purl.org/dc/terms/LCC |
|---|---|
| Qualified Name | dcterms:LCC |
| Defined By |
Dublin Core™ Terms http://purl.org/dc/terms/ |
| Type of Term | Vocabulary Encoding Scheme |
| Label | LCC |
| Definition |
Library of Congress Classification. |
| Label in this DCAP | [n/a] |
| See Also | http://lcweb.loc.gov/catdir/cpso/lcco/lcco.html |
| Used as Vocabulary Encoding Scheme For |
Collection [dcmitype:Collection] dc:subject, Dublin Core™ Metadata Element Set, v1.1 http://purl.org/dc/elements/1.1/subject |
Medical Subject Headings (MESH) [dcterms:MESH]
| Vocabulary Encoding Scheme URI | http://purl.org/dc/terms/MESH |
|---|---|
| Qualified Name | dcterms:MESH |
| Type of Term | Vocabulary Encoding Scheme |
| Defined By |
Dublin Core™ Terms http://purl.org/dc/terms/ |
| Label | MeSH |
| Definition |
Medical Subject Headings. |
| Label in this DCAP | [n/a] |
| See Also | http://www.nlm.nih.gov/mesh/meshhome.html |
| Used as Vocabulary Encoding Scheme For |
Collection [dcmitype:Collection] dc:subject, Dublin Core™ Metadata Element Set, v1.1 http://purl.org/dc/elements/1.1/subject |
Dewey Decimal Classification (DDC) [dcterms:DDC]
| Vocabulary Encoding Scheme URI | http://purl.org/dc/terms/DDC |
|---|---|
| Qualified Name | dcterms:DDC |
| Defined By |
Dublin Core™ Terms http://purl.org/dc/terms/ |
| Type of Term | Vocabulary Encoding Scheme |
| Label | DDC |
| Definition |
Dewey Decimal Classification. |
| Label in this DCAP | [n/a] |
| See Also | http://www.oclc.org/dewey/ |
| Used as Vocabulary Encoding Scheme For |
Collection [dcmitype:Collection] dc:subject, Dublin Core™ Metadata Element Set, v1.1 http://purl.org/dc/elements/1.1/subject |
Universal Decimal Classification (UDC) [dcterms:UDC]
| Vocabulary Encoding Scheme URI | http://purl.org/dc/terms/UDC |
|---|---|
| Qualified Name | dcterms:UDC |
| Defined By |
Dublin Core™ Terms http://purl.org/dc/terms/ |
| Type of Term | Vocabulary Encoding Scheme |
| Label | UDC |
| Definition |
Universal Decimal Classification. |
| Label in this DCAP | [n/a] |
| See Also | http://www.udcc.org/ |
| Used as Vocabulary Encoding Scheme For |
Collection [dcmitype:Collection] dc:subject, Dublin Core™ Metadata Element Set, v1.1 http://purl.org/dc/elements/1.1/subject |
Collection Description Type Vocabulary [cld:CDType]
| Vocabulary Encoding Scheme URI | http://purl.org/cld/terms/CDType |
|---|---|
| Qualified Name | cld:CDType |
| Defined By |
Collection Description Terms http://purl.org/cld/terms/ |
| Type of Term | Vocabulary Encoding Scheme |
| Label | Collection Description Type Vocabulary |
| Definition |
A list of types that categorize a collection description. |
| Label in this DCAP | [n/a] |
| See Also |
Dublin Core™ Collection Description Type (CDType) Vocabulary http://dublincore.org/specifications/dublin-core/collection-description/colldesc-type/ |
| See Also |
An Analytical Model of Collections and their Catalogues http://www.ukoln.ac.uk/metadata/rslp/model/ |
| Used as Vocabulary Encoding Scheme For |
Collection-Description [cdtype:CollectionDescription] dc:type, Dublin Core™ Metadata Element Set, v1.1 http://purl.org/dc/elements/1.1/type |
Syntax Encoding Schemes Used
- Uniform Resource Identifier [dcterms:URI]
- Recordkeeping Metadata Schema Extension to ISO8601 [cld:RKMS-ISO8601]
Uniform Resource Identifier [dcterms:URI]
| Syntax Encoding Scheme URI | http://purl.org/dc/terms/URI |
|---|---|
| Qualified Name | dcterms:URI |
| Defined By |
Dublin Core™ Terms http://purl.org/dc/terms/ |
| Type of Term | Syntax Encoding Scheme |
| Label | Uniform Resource Identifier |
| Definition |
Uniform Resource Identifier. |
| Label in this DCAP | [n/a] |
| See Also | http://www.ietf.org/rfc/rfc2396.txt |
| Used as Syntax Encoding Scheme For |
Collection [dcmitype:Collection] dc:identifier, Dublin Core™ Metadata Element Set, v1.1 http://purl.org/dc/elements/1.1/identifier |
| Used as Syntax Encoding Scheme For |
Collection-Description [cdtype:CollectionDescription] dc:identifier, Dublin Core™ Metadata Element Set, v1.1 http://purl.org/dc/elements/1.1/identifier |
Recordkeeping Metadata Schema Extension to ISO8601 [cld:RKMS-ISO8601]
| Syntax Encoding Scheme URI | http://purl.org/cld/terms/RKMS-ISO8601 |
|---|---|
| Qualified Name | cld:RKMS-ISO8601 |
| Defined By |
Collection Description Terms http://purl.org/cld/terms/ |
| Type of Term | Syntax Encoding Scheme |
| Label | Recordkeeping Metadata Schema Extension to ISO8601 |
| Definition |
Instances of this datatype are dates or periods of time represented as literals according to the rules specified in Recordkeeping Metadata Schema Extension to ISO8601. |
| Label in this DCAP | [n/a] |
| See Also | http://www.sims.monash.edu.au/research/rcrg/research/spirt/deliver/schemes.html#rkmsextension |
| Used as Syntax Encoding Scheme For |
Collection [dcmitype:Collection] dcterms:created, Dublin Core™ Terms http://purl.org/dc/terms/created |
| Used as Syntax Encoding Scheme For |
Collection [dcmitype:Collection] cld:dateItemsCreated, Collection Description Terms http://purl.org/cld/terms/dateItemsCreated |
| Used as Syntax Encoding Scheme For |
Collection-Description [cdtype:CollectionDescription] dcterms:created, Dublin Core™ Terms http://purl.org/dc/terms/created |
| Used as Syntax Encoding Scheme For |
Collection-Description [cdtype:CollectionDescription] cld:dateItemsCreated, Collection Description Terms http://purl.org/cld/terms/dateItemsCreated |
Administrative Metadata
A description set conforming to this profile should itself be described by an appropriate administrative metadata description. This document does not specify the properties to be used in that administrative metadata description.
References
[APS] Dublin Core™ Collection Description Application Profile Summary
http://dublincore.org/specifications/dublin-core/collection-description/collection-ap-summary/
[AMCC] Heaney, Michael. An Analytical Model of Collections and their Catalogues
http://www.ukoln.ac.uk/metadata/rslp/model/
[EAMCC] Heaney, Michael. Users and Information Resources: An Extension of the Analytical Model of Collections and their Catalogues into Usage and Transactions
http://www.ukoln.ac.uk/cd-focus/model-ext/
[DCAM] Powell, Andy, Mikael Nilsson, Ambjörn Naeve, Pete Johnston. DCMI Abstract Model
http://dublincore.org/documents/abstract-model/
Changes made in this version
- Revise introduction to accommodate content from summary DCAP document and eliminate redundant duplication.
- Specify description of Collection-Description separately from description of Collection
- Amend descriptions of use of dc:subject, dcterms:spatial, dcterms:temporal to refer to collection rather than items or content of items
- Amend name and label of cld:dateContentsCreated ("Contents Date Range") property to cld:dateItemsCreated ("Date Items Created")
- Amend label of dcterms:created ("Accumulation Date Range") property to "Date Collection Accumulated")
- Minor amendments to "Comments for this DCAP" text throughout.